Свързването на котела (монтаж-тръбопроводи-монтаж) НЕ е следващият етап след закупуване на котел на твърдо гориво, важно е да се реши кой и как ще го монтира, да се определи предварително и да НЕ се купува котел на твърдо гориво без монтаж, особено в Минск. След закупуването все още можете да установите криво и тогава какво е значението на котела за твърдо гориво, трябва да подходите с цялата сериозност и отговорност. Закрепването на котел на твърдо гориво изисква специфични знания, умения и способности. Малко вероятно е да е възможно самостоятелно да се обвърже котел на твърдо гориво. Да, и това е опасна идея. Така че, ако въпреки това решите да поверите свързването на котел на твърдо гориво на специалист, тогава нашият съвет: опитайте се да разберете този процес и поне опитайте да разберете сами нюансите на инсталирането на котела (ще го използвате много години в бъдеще и експлоатация на отоплителната система, между другото, котелът е на дърва най-често се използва и има повече нюанси за лента).
- Обучение
- Сигурност
- Схеми
- Снимка
- Видео
- Нека обобщим
Тръбопроводи - набор от работи по свързване на оборудване към инженерната система (тръбопроводи на котела). Има ремъци: спортни спортове и за индустриален алпинизъм, обвързване на основата с дъски.
Ще се опитаме да изброим някои от нюансите при свързване на котел на твърдо гориво. Монтажът на отоплителни котли започва с подготовката на пода и отвеждане на дим:
- подготовка на основата за инсталиране на котел на твърдо гориво - той трябва да бъде строго хоризонтален. Защото котел на твърдо гориво има не малко тегло, тогава подовата замазка, излята под нея, трябва да бъде 7-10 см. Размерите на основата трябва да съответстват на размерите на котела, увеличени с 10%.
- също така, всеки отоплителен котел (с изключение на електрически) изисква да бъде свързан комин. Тя може да бъде или на закрито (не изолирана) и да излиза вертикално през покрива, или първоначално да излиза хоризонтално през стената и да се издига по стената на къщата над билото (изолирана). Всеки комин трябва да се почиства ежегодно и да се наблюдава.
Как правилно да завържете котел на твърдо гориво
Тръбопроводите на котел на твърдо гориво изискват осигуряване на определени мерки за безопасност на отоплителната система:
- монтаж на авариен клапан (или група за безопасност на котела). В случай на повишаване на налягането в отоплителната система ще настъпи аварийно изпускане на охлаждащата течност в канализацията. И това ще предотврати експлозията на котела.
- инсталирането на охладителна верига на котел на твърдо гориво ще ви спести от експлозия на котела, както и от необходимостта от презареждане на отоплителната система в случая, описан по-горе.
- свързването на UPS за непрекъсваемо захранване към котела и помпите ще позволи на отоплителната система да работи правилно дори в случай на прекъсване на електрозахранването, за което често чуваме в новините в много населени места на Беларус.
- свързването на котел на твърдо гориво съгласно противопожарните разпоредби трябва да се извършва само с метална тръба (черни метали, поцинкована, неръждаема или въглеродна стомана), всяка опция ще свърши работа. Що се отнася до диаметрите, най-често свързваме котли до 30 kW с тръба 1 1/4 ″, котли до 50 kW - 1 1/2 ″ и котли до 100 kW - 2 ″ или 2 1/2 ″ .
- в схемата на свързване на котел на твърдо гориво и съответно при обвързване на котел на твърдо гориво е необходимо да се осигури отворен или затворен разширителен резервоар (в зависимост от отоплителната система). Обемът на разширителния резервоар се изчислява по проста формула:
V резервоар = V система: 10Схемата за свързване на котела за твърдо гориво изисква инсталирането на разширителен резервоар на връщащата линия. Това ще удължи живота на мембраната на резервоара.
- свържете котел на твърдо гориво (до 70-80 kW), за предпочитане не като използвате заваряване, а на резбови връзки. В бъдеще това ще опрости поддръжката на цялата система и ще позволи безпроблемна подмяна на всеки неуспешен блок.
- схемата на свързване за котел на твърдо гориво предполага наличието на термостатичен смесителен вентил (за стоманени котли това е защита срещу прекомерен кондензат, а за чугун - защита срещу възврат на студения поток, под въздействието на който котелната секция може да се спука).
Това са само някои от нюансите, на които трябва да се обърне голямо внимание при свързване на котел на твърдо гориво. Безопасността на отоплителната система за дома е първото нещо, което започва с отоплителния дизайн.
Верига за съхранение на топлина
Цялото отопление постепенно се затопля и клапанът напълно затваря байпаса - цялата охлаждаща течност циркулира през уреда. По този начин топлинната верига е защитена от резки промени, което позволява поддържане на постоянен температурен режим в къщата. Свързващи тръби и предпазни елементи Придържайки се към схемата на свързване, въведете пълна група за безопасност за този тип котел, който е монтиран преди спирателните кранове. Първо се създава първичен затворен пръстен, по който охлаждащата течност се движи в кръг под въздействието на циркулационна помпа.

Обикновено изглежда така: докато собственикът на къщата е буден, той отделя време на топлинен генератор на дърва, през нощта се включва различен тип нагревател.


Използваме първична и вторична пръстенна система. Но, така че работата на един от тях да не се отразява на работата на другия, на изхода на всеки от тях, след крановете, са монтирани възвратни клапани.


Ако е необходимо, в схемите на котела могат да бъдат включени програмиращи устройства за регулиране на работата в зависимост от външната температура. Разбира се, схемата за паралелно свързване на котел на газ и твърдо гориво през буферен резервоар ще работи най-ефективно.


Прилагането на метода на първичните и вторичните циркулационни пръстени дава възможност за извършване на съвместни тръбопроводи на ТТ агрегата и електрическия котел.


Това е възможно, ако електрическият котел работи непрекъснато и поддържа температурата в отоплителната система. Основната схема, при която има малка котелна верига и трипътен клапан, показана на фигурата, е задължителна за използване при работа заедно с други видове топлинни генератори. Това е често срещана схема за бюджетни тръбопроводи на котел на твърдо гориво. Пример за отопление на частна къща, част 1


Схеми за свързване на котела за общо представяне
Нека анализираме сбруята в диаграмите. Обикновените тръбопроводи на котела включват:
- циркулационна помпа (1) за осигуряване на движението на топлоносителя (водата) в тръбите и оборудването на отоплителната система,
- разширителният резервоар (2) отнема излишната вода (топлоносител) от системата, когато се нагрява и я връща обратно в системата,
- групата за безопасност на котела (3) с предпазен клапан, когато котелът кипи, изхвърля излишната вода в канализацията.
Следват системите за безопасност за хората и самият котел. Ние предпазваме топлообменника на котела от попадане на прекалено студена вода върху него, което го извежда от действие преди време. Поставяме 3-пътен термостатичен смесителен клапан (8) - ако от обратния поток от отоплителните радиатори идва студен, това е повече от полезно за топлообменника на котела, клапанът ще включи сместа за гореща вода.
Сега ние предпазваме хората от експлозия и изгаряния. Характеристика на тръбопроводите на котел на твърдо гориво е: изгарянето на твърдо гориво в котела е напълно неконтролируемо, както при газовите и електрическите котли. Следователно е наложително тръбопроводите на отоплителната система да са с котел на твърдо гориво, за да се предотврати прекомерно прегряване на водата до 95 градуса. в тръби и радиатори за отопление до температури, опасни за човешкото докосване.И за това има 3 отделни начина за охлаждане на водата към отоплителните радиатори, които могат да се използват едновременно.
Вариант 1: Смесителният клапан (7), при необходимост, добавя по-хладна вода към тръбата към отоплителните радиатори от връщането на водата от отоплителните радиатори. Изглежда достатъчно просто.
Вариант 2: 4-краен клапан за аварийно охлаждане на топлообменника (4) с дистанционен сензор при прегряване до 95 градуса. през връщането ще тече студена вода от водопровода в котела и ще хвърля прегрята вода от котела в канализацията. Тъй като това е възможно, когато има прекъсване на електрозахранването в къщата. Помпата на котела спира, но също така и помпата в кладенеца. Следователно студената вода за охлаждане на котела се взема от хидравличния акумулатор на водоснабдителната система и може да не е достатъчна: ние инсталираме допълнителен акумулатор (5) с възвратен клапан (6), за да го изключим от водопровода.
Вариант 3: Аварийна гравитационна верига с възвратен клапан (9) - схемата го показва като опция, но веригата изисква специфичност, определено ниско налягане и температура, може да съдържа радиатор за отопление за тези цели.
Вариант 4: Използвайте няколко метода едновременно.
Схеми на приложение на готови ленти Termicus OTK
Също така има системи за свързване с хидравлични разделители и смесителни възли, изработени от неръждаема стомана. На снимката има тръбопровод на котел с две независими вериги и защита на котела срещу кондензация.
Поменен модул за включване на резервен електрически котел в схемата на отоплителната система с котел на твърдо гориво. Осигурява своевременно свързване на електрическия котел. Характеристика на тази схема е липсата на консумация на електроенергия за отопление на котелната верига (или други), цялата генерирана топлина отива на потребителя.
Изпратете ни паспортни данни на котела, ние ще ви помогнем да изберете необходимата конфигурация на тръбите.
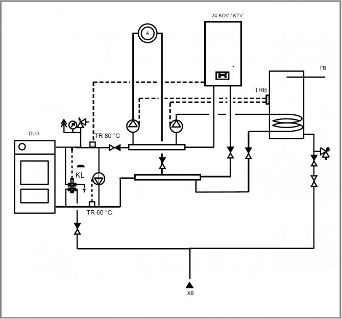
Тръбопроводи на котел за твърдо гориво
Схема на свързване на котел за твърдо гориво
Тръбопроводите на котел за твърдо гориво, свързани към затворен кръг на отоплителната система, задължително съдържат група за безопасност на котела, разширителен резервоар и циркулационна помпа. Котлите за твърдо гориво нямат редица функции за безопасност; поради това тръбопроводите на котела за твърдо гориво трябва да включват допълнително посочените системи за безопасност. Безопасното свързване на котела е безопасността на живота и здравето на домакинствата и трябва да осигурява минималната работна температура на охлаждащата течност на входа на котела на ниво най-малко 60 ° C. Топлообменникът не трябва да бъде подложен на големи температурни колебания - това ще предотврати нежелани метални деформации и образуване на катран и сажди във вашия бойлер. Това състояние се осигурява от монтажа на смесителния блок. Той ще поддържа необходимата температура на охлаждащата течност на входа на котела за твърдо гориво.
Монтажът на котли за твърдо гориво и тръбопроводите на котел за твърдо гориво трябва да се извършват изключително от специалисти. Инсталирането на котел на твърдо гориво самостоятелно със собствените си ръце е изключително опасно, особено след като такава инсталация на котел най-вероятно няма да бъде приета от пожарникарите. Този материал за това как да свържете котел на твърдо гориво има за цел да ви запознае с темата, така че вашият избор и контрол на специалистите по монтажа да са по-компетентни.
Фото отоплителна инсталация - Минска област, Дзержинск
Отоплителна инсталация: Минск - чертеж на диаграмата, Дзержинск - тръбопроводи на котела на място, монтаж на комина. Да, започваме с рисунка с молив на диаграма на бъдеща отоплителна система за дома с реално отоплително оборудване: котел на твърдо гориво SAS с мощност 58 kW, буферен резервоар / акумулатор на топлина от S-Tank от 2000 l, разширителен резервоар от 300 l, циркулационна помпа 32-60 grundfos. Между другото, както всички останали, клиентът избра комини за Купете котелна къща.
Инсталирането на котел за отопление на твърдо гориво на снимката е извършено от Къщата на котлите Bai, Минск.
Схеми: ТТ котел
Също така, такъв котел е в състояние да издържи на високо и дългосрочно температурно натоварване, има по-дълъг експлоатационен живот.
Това се дължи на факта, че втечненият газ е по-тежък от въздуха и ако изтече, той ще падне. Без него работата на такива нагреватели е просто забранена. Устройството трябва да бъде разположено на известно разстояние от страничните повърхности: най-малко см от предната страна и повече от 50 см от страничните стени.
Той включва проби с различни конфигурации, в зависимост от енергийния носител и функционалните характеристики на апарата. Това не отговаря на много собственици на частни домове.
Как да намалите разходите за тръбопроводи Основната схема за свързване на котел на твърдо гориво предвижда използването на трипътен смесителен клапан, оборудван с термоглава и сензор за закрепване. Но има съществен недостатък - висока цена.
Повече по темата: Направете разчет за електротехник
Свързване на котела към захранвания
Повечето модели могат да се управляват с помощта на удобни дистанционни управления или панели. Нарушаването на тази точка ще намали живота на уреда и ще доведе до ненужно замърсяване. Веригата е много проста и може да бъде сглобена у дома. Когато работите с котел на твърдо гориво, винаги съществува риск от прегряване на охлаждащата течност, особено при режими, близки до максималната мощност.
Най-простият вариант е да свържете два топлинни генератора паралелно през топлинен акумулатор, който допълнително ще функционира като хедер с ниски загуби. В противен случай повишеното налягане в тръбите може да доведе до тяхното скъсване. Ако разстоянието от билото до комина не надвишава см, тогава е необходимо да се направи изход 50 см над най-високата точка Котелът е свързан към системата за студена вода с гъвкав маркуч. Устройството изисква инсталирането на няколко устройства наведнъж, за да организира циркулацията на охлаждащата течност.
Оставете коментар
Вентилация на котелното За нормална работа на котела котелното трябва да има вентилационна система, не само отработена, но и захранваща. Схемата за подаване на гориво в такива котли може да бъде автоматизирана, електронно управление.
След това трябва да инсталирате котела на здрава основа, като вземете предвид всички разстояния, регулирайте хоризонталното и вертикалното положение на апарата. След това отоплителните тръби трябва да бъдат свързани, препоръчително е да се свържат през спирателните клапани, като същевременно внимателно се запечатат ставите с лен или водопроводна лента. Котелът е свързан към системата за студена вода с гъвкав маркуч. След това е необходимо да се провери местоположението на решетките, амортисьорите, тапите, шамотните камъни. Херметично затворена система, топлоносителят не се изпарява. Котел на твърдо гориво. Обикновено каишка.
Сътрудничество с електрически котли
Много често бойлерите на дърва или въглища се превръщат във втория отоплителен блок в пещта, където вече има газова или електрическа инсталация. Те ще трябва да бъдат правилно свързани помежду си за правилна съвместна работа, така че едното устройство да осигурява другото. Това е много удобно, например, когато всички въглища изгорят в един от тях. След това електрическият или газов бойлер се включва автоматично. Типична схема на тръбите за котел на твърдо гориво и електрически котел е показана на следващата фигура. Предполага се, че електрическият нагревател има собствена циркулационна помпа.
Схеми за връзване
Нека започнем с две прости позиции:
- Първият се отнася до устройството на самия котел за отопление на твърдо гориво. Не забравяйте - никога няма да намерите вградени циркулационни помпи и разширителни резервоари в нито един от неговите модели и модификации. Те се избират отделно. Първият е по отношение на мощността на отоплителното тяло и по отношение на площта на отопляваните помещения. Вторият се базира само на обема на охлаждащата течност.Между другото, обемът на разширителния резервоар винаги е 10% от общия обем на използваната охлаждаща течност.
- Втората позиция всъщност е въпрос на потребители, които смятат, че няма смисъл да се суете около това. Свързването на котел на твърдо гориво е просто - чрез две дюзи, едната от които е свързана към захранващата верига на отоплителната мрежа, а втората към нейната възвратна верига.
Втората позиция правилно задава задачи за свързване на инсталаторите. Но това е най-простата схема. Между другото, този, който е решил да инсталира котел на твърдо гориво със собствените си ръце, избира тази конкретна опция за свързване и тръбопроводи. И защо да си правим труда, ако има проста и ефективна схема.
Но нека си признаем. Гореспоменатата схема на каишка не е единствената. Има по-сложни опции, базирани на едно много важно правило. Между другото, почти всички производители на котли на твърдо гориво посочват това правило като предупреждение в инструкциите за експлоатация на отоплителни тела.
В него се посочва, че температурата на горещата вода в обратната верига на входа на котела за твърдо гориво не трябва да бъде по-ниска от + 60C.
Защо има толкова строги ограничения?
- Първо, това е единственият начин да се избегне голямата температурна разлика в топлообменника, което има положителен ефект върху експлоатационния му живот.
- На второ място, това е единственият начин да се избегне кондензация на мокри пари в пещта на котела. Появата дори на няколко капки вода по стените на горивната камера поражда образуването на катран по стените на пещта. Сажди и влага имат този отрицателен ефект.
Сега се интересуваме от въпроса - как да се уверим, че всички тези процеси не възникват, а температурата в обратната линия не пада под + 60C? Има няколко опции.
Първи вариант
Това е най-простото нещо по отношение на сложните тръбопроводи на котлите на твърдо гориво. За да направите това, е необходимо да вградите така наречения смесител в отоплителната система. Много хора може да си помислят, че това не само усложнява дизайна, но и увеличава цената му. Всъщност смесителният уред е обикновен тръбен джъмпер, който свързва два кръга на отоплителната система - подаване и връщане. Обикновено се изрязва с единия край в зоната между циркулационната помпа и разширителния резервоар, а с другия - във всяка точка на захранващата верига.
Защо е необходим този джъмпер? Играе ролята на смесител, където топлата вода влиза от захранващата верига и отива към връщането. По този начин, ако е необходимо, можете да увеличите температурата на охлаждащата течност в обратната секция на отоплителната мрежа. На джъмпера трябва да се монтира спирателен клапан.
Тоест отоплението работи в нормален режим, докато температурата в обратната линия започне да спада. Веднага щом достигне критично ниво, системата за автоматизация се задейства и джъмперът се отваря. Ако сте инсталирали обикновен котел на твърдо гориво в къщата си без сложна система за автоматизация, тогава ще трябва сами да контролирате температурата на охлаждащата течност и ръчно да смесвате носителя чрез отваряне и затваряне на спирателния клапан. Следователно инсталирането на термометър на входа на котел на твърдо гориво е предпоставка.
Втори вариант


Котел на твърдо гориво в отоплителната система
Как обикновено работи обикновен котел на твърдо гориво без автоматично подаване на гориво? Ръчно зареждате в пещта дърва за огрев, торф, въглища и така нататък. Тоест вие сте напълно прикрепени към отоплителното тяло. Закъсняхме малко с отметката и можем да предположим, че те веднага намалиха температурния режим в помещенията на къщата.
Какви възможности предлагат професионалистите, за да улеснят живота ви и да намалят пристрастяването ви? Този проблем може да бъде решен чрез инсталиране на буферен резервоар. Какво е това и какво общо имат тръбопроводите на котлите на твърдо гориво?
Като начало, буферният капацитет действа като акумулатор на топлинна енергия. Той съдържа вода, която се загрява от захранващия кръг на отоплителната мрежа.Веднага след като горивото изгори в пещта на котела и няма да го забележите, охлаждащата течност ще започне да губи температурата си. Така инсталираният буферен резервоар, или по-точно горещата вода в него, започва да отдава топлината си на охлаждащата течност. Това удължава времето за работа на отоплителната система.
Как ще се различава схемата на тръбите на котела от предишните опции? Резервоарът, инсталиран във веригата, разделя цялата отоплителна система на две секции:
- В първия има отоплителен котел.
- Вторият съдържа радиаторите на отоплителната система.
И сега най-важното по отношение на тръбопроводите на котела с буферен резервоар. Всички знаят, че ТТ котлите са трудни за контрол и регулиране. Почти е невъзможно да се управляват с тях. Освен това, когато забравите да извършите точното зареждане с гориво. За това се препоръчва да се инсталира друг смесител. Тоест, един вече е инсталиран в първата секция и е предназначен да повиши температурата в обратната верига на отоплителната система. Вторият блок трябва да бъде разположен във втория участък след буферния резервоар. Целта му е да намали температурата на охлаждащата течност по време на пика на котела за твърдо гориво.
Какво получаваме в крайна сметка? Имаме една диаграма на тръбите, където е инсталиран буферен резервоар. Така че може да има или да няма джъмпер в него. Всичко зависи от това колко често добавяте гориво. Ако сте собственик на котел с автоматично подаване на гориво в горивната камера, тогава можете да направите без джъмпер. Като цяло, в този случай можете да използвате най-простата схема на връзване.
Аварийна верига


Схема за аварийно свързване
Връщаме се към позицията, че управлението на котлите на твърдо гориво е проблем номер едно. При тях прегряването на охлаждащата течност е често срещано нещо, така че всички производители, без изключение, се опитват да намерят начини за охлаждане на горещата вода, преди тя да започне да се превръща в пара. Какво използват? Кои методи са ефективни и кои не са много ефективни?
Помислете за три основни метода за охлаждане на охлаждащата течност:
- В горивната камера на котела са монтирани два топлообменника, които са в близък контакт помежду си. Единият работи за загряване на охлаждащата течност, а вторият се използва като хладилник. Входящата му тръба е свързана с водопроводната мрежа, а противоположната тръба е свързана с канализационната система. Ако е необходимо да се намали температурата на охлаждащата течност, просто трябва да отворите клапана на водопроводната тръба и да пуснете студена вода от чешмата във втория топлообменник. Ето как става това.
- Схемата е практически същата. Но само вторият топлообменник е монтиран вътре в първия. При тази подредба намаляването на температурата на охлаждащата течност настъпва няколко пъти по-бързо и по-ефективно.
- И последният вариант. Той няма втори топлообменник. Неговите разклонителни тръби - вход и изход - са свързани с две тръби, които от едната страна са свързани към водоснабдителната система, а от друга - към канализационната система. На кръстовището на тръбите е монтиран клапан, който отваря или затваря достъпа на студена вода до отоплителната система на къщата. Разбира се, от тази охлаждаща течност в отоплението става повече, следователно изходната тръба е свързана с канализационната система.
Нека си признаем - схемата за намаляване на температурата е доста странна. Но е изненадващо, че котли с такъв дизайн присъстват на пазара и за тях дори са организирани сервизни центрове.























