Спазването на температурния режим е много важно технологично условие не само в производството, но и в ежедневието. Тъй като е толкова важен, този параметър трябва да се регулира и контролира от нещо. Произвеждат се огромен брой такива устройства, които имат много характеристики и параметри. Но направата на термостат със собствените си ръце понякога е много по-изгодна от закупуването на готов фабричен аналог.

Създайте сами термостат
Обща концепция за температурни контролери
Устройствата, които фиксират и в същото време регулират зададена стойност на температурата, се намират в по-голяма степен в производството. Но те намериха своето място и в ежедневието. За да се поддържа необходимият микроклимат в къщата, често се използват термостати за вода. Те правят такива устройства за сушене на зеленчуци или отопление на инкубатор със собствените си ръце. Подобна система може да намери своето място навсякъде.
В това видео ще разберем какво е терморегулатор:
Всъщност повечето термостати са само част от цялостната верига, която се състои от следните компоненти:
- Температурен сензор, който измерва и фиксира, както и предава получената информация на контролера. Това се случва поради преобразуването на топлинната енергия в електрически сигнали, разпознати от устройството. Сензорът може да бъде термометър за съпротивление или термодвойка, които в своя дизайн имат метал, който реагира на температурни промени и променя съпротивлението си под негово влияние.
- Аналитичната единица е самият регулатор. Той получава електронни сигнали и реагира в зависимост от функциите си, след което предава сигнала към изпълнителния механизъм.
- Задвижващият механизъм е вид механично или електронно устройство, което при получаване на сигнал от устройството се държи по определен начин. Например, когато се достигне зададената температура, клапанът ще изключи подаването на охлаждаща течност. И обратно, веднага щом показанията паднат под предварително зададените стойности, аналитичният блок ще даде команда за отваряне на клапана.
https://youtu.be/5df-HCmm00Y
Това са трите основни части на системата за контрол на температурата. Въпреки че в допълнение към тях във веригата могат да участват и други части, като междинно реле. Но те изпълняват само допълнителна функция.
Цифров термостат
За да създадете напълно функциониращ термостат с точно калибриране, не можете да правите без цифрови елементи. Помислете за устройство за контрол на температурите в малък магазин за зеленчуци.
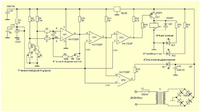
Основният елемент тук е микроконтролерът PIC16F628A. Тази микросхема осигурява управление на различни електронни устройства. Микроконтролерът PIC16F628A съдържа 2 аналогови компаратора, вътрешен генератор, 3 таймера, CCP модули за сравнение и USART обмен на данни.
Когато термостатът работи, стойността на съществуващата и зададена температура се подава към MT30361 - трицифрен индикатор с общ катод. За да зададете необходимата температура, използвайте бутоните: SB1 - за намаляване и SB2 - за увеличаване. Ако извършите настройката, докато натискате бутона SB3, можете да зададете стойностите на хистерезиса. Минималната стойност на хистерезис за тази схема е 1 градус. Подробен чертеж може да се види на плана.
Причината за сглобяването на тази верига беше повредата на термостата в електрическата фурна в кухнята. След като потърсих в Интернет, не открих особено изобилие от възможности на микроконтролерите, разбира се, има нещо, но всички са предназначени главно за работа с температурен сензор тип DS18B20 и е много ограничен в температурния диапазон на горните стойности И не е подходящ за фурна. Задачата беше да се измерват температури до 300 ° C, така че изборът падна върху термодвойката тип K. Анализът на верижните решения доведе до няколко опции.
Принцип на действие
Принципът, по който работят всички регулатори, е да се вземе физическо количество (температура), да се прехвърлят данни към веригата на контролния блок, който решава какво трябва да се направи в даден случай.
Ако направите термореле, тогава най-простият вариант ще има механична верига за управление. Тук с помощта на резистор се задава определен праг, при достигане на който ще бъде подаден сигнал към изпълнителния механизъм.
За да получите допълнителна функционалност и възможност за работа с по-широк температурен диапазон, ще трябва да интегрирате контролера. Това също ще помогне да се увеличи живота на устройството.
В това видео можете да гледате как да направите свой собствен термостат за електрическо отопление:
Домашен терморегулатор
Всъщност има много схеми за самостоятелно изработване на термостат. Всичко зависи от областта, в която ще се използва такъв продукт. Разбира се, създаването на нещо твърде сложно и многофункционално е изключително трудно. Но термостат, който може да се използва за отопление на аквариум или сушене на зеленчуци през зимата, може да бъде създаден с минимум познания.
Това е полезно: разпределителен колектор в отоплителната система.
Най-простата схема
Най-простата схема на термостата "направи си сам" има безтрансформаторно захранване, което се състои от диоден мост с паралелно свързан ценеров диод, който стабилизира напрежението в рамките на 14 волта и кондензатор за охлаждане. Можете също да добавите 12 волта стабилизатор тук, ако желаете.


Създаването на термостат не изисква много усилия и парични инвестиции
Цялата верига ще се основава на диода TL431 Zener, който се управлява от разделител, състоящ се от 47 kΩ резистор, 10 kΩ съпротивление и 10 kΩ термистор, действащ като температурен сензор. Съпротивлението му намалява с повишаване на температурата. Резисторът и съпротивлението са най-подходящи за постигане на най-добрата точност на реакцията.
Самият процес изглежда така: когато на управляващия контакт на микросхемата се образува напрежение повече от 2,5 волта, той ще се отвори, което ще включи релето, подавайки товар към задвижващия механизъм.
Как да направите термостат за инкубатор със собствените си ръце, можете да видите във видеото, представено:
И обратно, когато напрежението падне, микросхемата ще се затвори и релето ще се изключи.
За да се избегне тракането на релейните контакти, е необходимо да се избере с минимален задържащ ток. И успоредно на входовете, трябва да запоявате кондензатор 470 × 25 V.
Когато използвате термистор NTC и микросхема, които вече са в бизнеса, струва си първо да проверите тяхната производителност и точност.
По този начин, се оказва най-простото устройстворегулиране на температурата. Но с правилните съставки, той се представя отлично в широк спектър от приложения.
Вътрешно устройство
Такива термостати със самостоятелен сензор за температура на въздуха са оптимални за поддържане на зададените параметри на микроклимата в помещения и контейнери. Той е напълно способен да автоматизира процеса и да контролира всеки излъчвател на топлина, от топла вода до нагревателни елементи. В същото време термичният превключвател има отлични данни за производителността. А сензорът може да бъде или вграден, или дистанционен.
Тук термисторът, посочен на диаграмата R1, действа като термичен сензор. Разделителят на напрежение включва R1, R2, R3 и R6, сигналът от който отива към четвъртия щифт на микросхемата на операционния усилвател. Петият контакт на DA1 получава сигнал от разделителя R3, R4, R7 и R8.
Съпротивленията на резисторите трябва да бъдат избрани по такъв начин, че при най-ниската ниска температура на измерената среда, когато съпротивлението на термистора е максимално, компараторът да бъде положително наситен.
Напрежението на изхода на компаратора е 11,5 волта. По това време транзисторът VT1 е в отворено положение и релето K1 включва изпълнителния или междинен механизъм, в резултат на което започва нагряването. В резултат на това температурата на околната среда се повишава, което намалява съпротивлението на сензора. На входа 4 на микросхемата напрежението започва да се увеличава и в резултат надвишава напрежението на щифт 5. В резултат компараторът навлиза във фазата на отрицателно насищане. На десетия изход на микросхемата напрежението става приблизително 0,7 волта, което е логична нула. В резултат на това транзисторът VT1 се затваря и релето се изключва и изключва задвижването.
https://youtu.be/qV11L1JJNgs
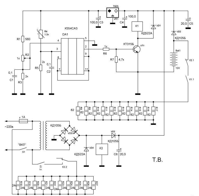
На чипа LM 311
Такъв терморегулатор "направи си сам" е проектиран да работи с нагревателни елементи и е в състояние да поддържа зададените температурни параметри в рамките на 20-100 градуса. Това е най-безопасната и надеждна опция, тъй като използва галванична изолация на температурния сензор и контролните вериги и това напълно елиминира възможността от токов удар.
Подобно на повечето подобни схеми, той се основава на мост с постоянен ток, в единия рамо на който е свързан компаратор, а в другия - температурен сензор. Сравнителят наблюдава несъответствието на веригата и реагира на състоянието на моста, когато пресича точката на баланса. В същото време той се опитва да балансира моста с термистор, променяйки температурата му. А термичната стабилизация може да настъпи само при определена стойност.
Резисторът R6 задава точката, в която трябва да се формира баланс. И в зависимост от температурата на околната среда, термисторът R8 може да влезе в този баланс, който ви позволява да регулирате температурата.
Във видеото можете да видите анализ на проста схема на термостата:
https://youtu.be/Q_yrVL0UHNc
Ако температурата, зададена от R6, е по-ниска от необходимата, тогава съпротивлението на R8 е твърде високо, което намалява тока на компаратора. Това ще доведе до протичане на ток и ще отвори полупроводника VS1.който ще включи нагревателния елемент. Това ще бъде сигнализирано от светодиода.
С повишаване на температурата, съпротивлението на R8 ще започне да намалява. Мостът ще клони към точката на баланса. На компаратора потенциалът на обратния вход постепенно намалява, а на директния се увеличава. В един момент ситуацията се променя и процесът протича в обратна посока. По този начин термоконтролерът със собствените си ръце ще включва или изключва задвижването в зависимост от съпротивлението R8.
Ако LM311 не е наличен, той може да бъде заменен с вътрешната микросхема KR554SA301. Оказва се обикновен термостат „направи си сам“ с минимални разходи, висока точност и надеждност.
Термостати за отоплителни котли
Когато настройвате отоплителните системи, е важно точно да калибрирате устройството. Това ще изисква измервател на напрежение и ток. За да създадете работеща система, можете да използвате следната диаграма.
С тази схема можете да създадете външно оборудване за управление на котел на твърдо гориво. Ролята на ценеровия диод се изпълнява от микросхемата K561LA7. Работата на устройството се основава на способността на термистора да намалява съпротивлението при нагряване. Резисторът е свързан към мрежата на делителя на електрическото напрежение. Необходимата температура може да се настрои с помощта на променливия резистор R2.Напрежението се подава към инвертора 2I-NOT. Полученият ток се подава към кондензатора С1. Към 2I-NOT е свързан кондензатор, който контролира работата на един спусък. Последният е свързан с втория спусък.
Контролът на температурата протича по следната схема:
- с намаляване на градусите, напрежението в релето се увеличава;
- когато се достигне определена стойност, вентилаторът, който е свързан към релето, се изключва.
По-добре е да запоявате на къртица. Като батерия можете да вземете всяко устройство, работещо в рамките на 3-15 V.
Внимание!
Инсталирането на самостоятелно изработени устройства за всякакви цели върху отоплителни системи може да доведе до повреда на оборудването. Освен това, използването на такива устройства може да бъде забранено на ниво услуги, които осигуряват комуникации във вашия дом.
Предимства и недостатъци
Дори един обикновен термостат със собствени ръце има много предимства и положителни аспекти. За фабричните многофункционални устройства изобщо не е нужно да говорим.
Температурните контролери позволяват:
- Поддържайте комфортна температура.
- Пестя енергия.
- Не включвайте човек в процеса.
- Наблюдавайте технологичния процес, повишавайки качеството.
Недостатъците включват високата цена на фабричните модели. Разбира се, това не се отнася за домашно приготвени устройства. Но производствените, които са необходими при работа с течни, газообразни, алкални и други подобни среди, имат висока цена. Особено ако устройството трябва да има много функции и възможности.















