Тук ще разберете:
- Когато имате нужда от контролер
- Функции на слънчевия контролер
- Как работи контролерът за зареждане на батерията
- Характеристики на устройството
- Видове
- Опции за избор
- Начини за свързване на контролери
- Домашен контролер: характеристики, аксесоари
- Как мога да заменя някои компоненти
- Принцип на действие
Контролерът за зареждане на слънчевата батерия е задължителен елемент от енергийната система на слънчевите панели, с изключение на батериите и самите панели. За какво отговаря той и как да си го направите сами?
Когато имате нужда от контролер
Слънчевата енергия все още е ограничена (на ниво домакинство) до създаването на фотоволтаични панели с относително ниска мощност. Но независимо от дизайна на фотоелектрическия преобразувател слънчев ток, това устройство е оборудвано с модул, наречен контролер за зареждане на слънчева батерия.
Всъщност настройката за фотосинтеза на слънчева светлина включва акумулаторна батерия, която съхранява енергията, получена от слънчевия панел. Този вторичен енергиен източник се обслужва предимно от контролера.
След това ще разберем устройството и принципите на работа на това устройство, както и ще говорим за това как да го свържем.
Когато батерията е с максимално зареждане, контролерът ще регулира текущото захранване към нея, намалявайки я до необходимия размер на компенсация за саморазреждане на устройството. Ако батерията е напълно разредена, контролерът ще прекъсне всички входящи товари към устройството.
Необходимостта от това устройство може да се сведе до следните точки:
- Многостепенно зареждане на батерията;
- Регулиране на включване / изключване на батерията при зареждане / разреждане на устройството;
- Връзка на батерията при максимално зареждане;
- Свързване на зареждане от фотоклетки в автоматичен режим.
Контролерът за зареждане на батерията за слънчеви устройства е важен, тъй като изпълнението на всички негови функции в добро работно състояние значително увеличава живота на вградената батерия.
За какво са контролерите за зареждане на батерията?
Ако батерията е свързана директно към клемите на слънчевите панели, тя ще се зарежда непрекъснато. В крайна сметка напълно заредената батерия ще продължи да получава ток, което води до повишаване на напрежението с няколко волта. В резултат на това батерията се презарежда, температурата на електролита се повишава и тази температура достига такива стойности, че електролитът кипи, има рязко отделяне на пари от кутиите на батерията. В резултат на това електролитът може напълно да се изпари и консервите да изсъхнат. Естествено, това не добавя "здраве" на батерията и драстично намалява ресурса за нейното представяне.

Контролер в системата за зареждане на слънчева батерия
Тук, за да се предотвратят подобни явления, за да се оптимизират процесите на зареждане / разреждане, са необходими контролери.
Функции на слънчевия контролер
Електронният модул, наречен контролер на слънчевата батерия, е проектиран да изпълнява различни функции за наблюдение по време на процеса на зареждане / разреждане на слънчевата батерия.


Това изглежда като един от многото съществуващи модели контролери за зареждане на слънчеви панели. Този модул принадлежи към разработката на типа ШИМ
Когато слънчевата светлина попадне върху повърхността на слънчев панел, инсталиран, например, на покрива на къща, фотоклетките на устройството преобразуват тази светлина в електрически ток.
Получената енергия всъщност може да се подава директно към акумулаторната батерия.Процесът на зареждане / разреждане на батерията обаче има свои тънкости (определени нива на токове и напрежения). Ако пренебрегнете тези тънкости, батерията просто ще се провали за кратък период от време.
За да няма толкова тъжни последици, е проектиран модул, наречен контролер за зареждане на слънчева батерия.
В допълнение към мониторинга на нивото на зареждане на батерията, модулът следи и консумацията на енергия. В зависимост от степента на разреждане веригата на контролера за зареждане на батерията от слънчевата батерия регулира и задава нивото на тока, необходимо за първоначалното и последващото зареждане.


В зависимост от капацитета на контролера за зареждане на слънчевата батерия, конструкциите на тези устройства могат да имат много различни конфигурации.
Като цяло, с прости думи, модулът осигурява безгрижен „живот“ на батерията, която периодично се натрупва и освобождава енергия за потребителските устройства.
Защо контрол на зареждането и как работи слънчевият контролер на зареждане?
Основни причини:
- Това ще позволи на батерията да работи по-дълго! Прекомерното зареждане може да предизвика експлозия.
- Всяка батерия работи при определено напрежение. Контролерът ви позволява да изберете желания U.
Също така, контролерът за зареждане изключва батерията от устройствата за консумация, ако тя е много ниска. Освен това той изключва батерията от слънчевата клетка, ако е напълно заредена.
По този начин възниква застраховка и работата на системата става по-безопасна.
Принципът на действие е изключително прост. Устройството помага да се поддържа баланс и не позволява напрежението да падне или да се повиши твърде много.
Видове контролери за зареждане на слънчева батерия
- Домашно.
- MRRT.
- На / на.
- Хибриди.
- ШИМ видове.
По-долу описваме накратко тези опции за литиеви устройства и други батерии
Направи си сам контролери
Когато имате опит и умения в електрониката, това устройство може да бъде направено самостоятелно. Но такова устройство е малко вероятно да има висока ефективност. Домашно устройство най-вероятно е подходящо, ако вашата станция има ниска мощност.
За да изградите това зареждащо устройство, ще трябва да намерите веригата му. Но имайте предвид, че грешката трябва да бъде 0,1.
Ето една проста диаграма.


MRRT
Способен да проследява най-високата граница на мощността на зареждане. Вътре в софтуера има алгоритъм, който ви позволява да наблюдавате нивата на напрежение и ток. Той намира определен баланс, при който цялата инсталация ще работи с максимална ефективност.
Устройството mppt се счита за едно от най-добрите и напреднали днес. За разлика от PMW, той увеличава ефективността на системата с 35%. Такова устройство е подходящо, когато имате много слънчеви панели.
Тип на инструмента ON / OF
Той е най-простият в продажба. Той няма толкова много функции, колкото другите. Устройството изключва презареждането на батерията веднага щом напрежението се повиши до максимума.


За съжаление този тип контролер за слънчево зареждане не е в състояние да зарежда до 100%. Веднага след като токът скочи до максимум, настъпва изключване. В резултат на това непълният заряд намалява полезния му живот.
Хибриди
Данните се прилагат към устройството, когато има два вида източници на енергия, например слънце и вятър. Техният дизайн се основава на ШИМ и MPRT. Основната му разлика от подобни устройства е характеристиките на тока и напрежението.


Неговата цел: да изравнява натоварването към батерията. Това се дължи на неравномерния поток на ток от вятъра на генераторите. Поради това животът на акумулатора на енергия може да бъде значително намален.
ШИМ или ШИМ
Работата се основава на широчинно-импулсна модулация на тока. Решава проблема с непълно зареждане. Той намалява тока и по този начин довежда презареждането до 100%.


В резултат на работа на pwm няма прегряване на батерията.В резултат на това този соларен блок за управление се счита за много ефективен.
Как работи контролерът за зареждане на батерията
При липса на слънчева светлина върху фотоклетките на конструкцията тя е в режим на заспиване. След появата на лъчите върху елементите контролерът все още е в режим на заспиване. Той се включва само ако съхранената енергия от слънцето достигне 10 волта в електрически еквивалент.


Веднага след като напрежението достигне тази цифра, устройството се включва и започва да подава ток към батерията чрез диода на Шотки. Процесът на зареждане на батерията в този режим ще продължи, докато напрежението, получено от контролера, достигне 14 V. Ако това се случи, ще настъпят някои промени в схемата на контролера за 35 ватова слънчева батерия или друга. Усилвателят ще отвори достъп до MOSFET, а другите два, по-слаби, ще бъдат затворени.
Това ще спре да зарежда батерията. Веднага след като напрежението падне, веригата ще се върне в първоначалното си положение и зареждането ще продължи. Времето, определено за тази операция на контролера, е около 3 секунди.
Някои характеристики на контролерите за слънчево зареждане
В заключение трябва да кажа за още няколко функции на контролерите за зареждане. В съвременните системи те имат редица защити за подобряване на оперативната надеждност. В такива устройства могат да бъдат приложени следните видове защита:
- Срещу грешна полярност връзка;
- От къси съединения в товара и на входа;
- От мълния;
- Прегряване;
- От входни пренапрежения;
- От разреждането на батерията през нощта.
Освен това в тях са монтирани всякакви електронни предпазители. За да улеснят работата на слънчевите системи, контролерите на зареждане имат информационни дисплеи. Те показват информация за състоянието на батерията и системата като цяло. Може да има данни като:
- Състояние на зареждане, напрежение на батерията;
- Ток, излъчван от фотоклетки;
- Зареждане на батерията и ток на натоварване;
- Съхранявани и дарени ампер-часове.
Дисплеят може също да показва съобщение за ниско зареждане, предупреждение за прекъсване на захранването на товара.
Някои модели слънчеви контролери имат таймери за активиране на нощния режим. Има сложни устройства, които контролират работата на две независими батерии. Те обикновено имат префикса Duo в името си. Също така си струва да се отбележат модели, които са в състояние да изхвърлят излишната енергия върху нагревателните елементи.
Интересни са моделите с интерфейс за свързване към компютър. По този начин е възможно значително да се разшири функционалността на наблюдението и контрола на Слънчевата система. Ако статията се оказа полезна за вас, разпространете линка към нея в социалните мрежи. Правейки това, вие ще помогнете за развитието на сайта. Гласувайте в анкетата по-долу и оценете материала! Оставете корекции и допълнения към статията в коментарите.
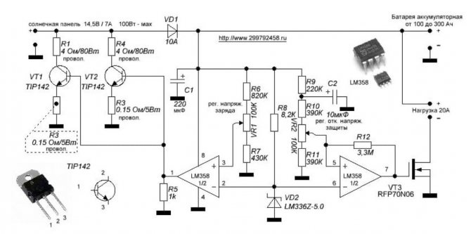
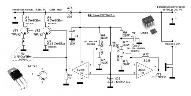
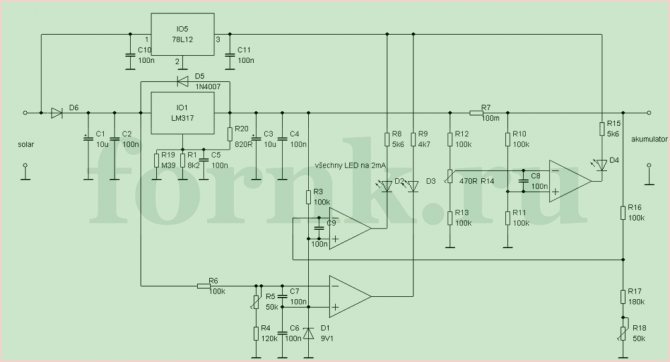
Характеристики на устройството
Ниска консумация на енергия в неактивен режим. Веригата е проектирана за малки до средни оловни акумулаторни батерии и при празен ход отнема слаб ток (5mA). Това удължава живота на батерията.
Лесно достъпни компоненти. Устройството използва конвенционални компоненти (не SMD), които могат лесно да бъдат намерени в магазините. Нищо не трябва да се мига, единственото нещо, от което се нуждаете, е волтметър и регулируемо захранване за настройка на веригата.
Последната версия на устройството. Това е третата версия на устройството, така че повечето от грешките и недостатъците, които са присъствали в предишните версии на зарядното устройство, са коригирани.
Регулиране на напрежението. Устройството използва паралелен регулатор на напрежението, така че напрежението на батерията да не надвишава нормата, обикновено 13,8 волта.
Защита от понижено напрежение. Повечето слънчеви зарядни устройства използват диод на Шотки, за да се предпазят от изтичане на батерията към слънчевия панел.Когато батерията е напълно заредена, се използва шунтов регулатор на напрежението. Един от проблемите при този подход са загубите на диоди и в резултат на това нагряването му. Например, слънчев панел от 100 вата, 12V, захранва 8А към батерията, спадът на напрежението на диода на Шотки ще бъде 0,4V, т.е. разсейването на мощността е около 3,2 вата. Това е, първо, загуби, и второ, диодът ще се нуждае от радиатор за отстраняване на топлината. Проблемът е, че няма да работи за намаляване на спада на напрежението, няколко паралелно свързани диода ще намалят тока, но спадът на напрежението ще остане такъв. В диаграмата по-долу вместо конвенционални диоди се използват MOSFET, поради което мощността се губи само за активно съпротивление (резистивни загуби).
За сравнение, в 100 W панел при използване на IRFZ48 (KP741A) MOSFET, загубата на мощност е само 0,5 W (при Q2). Това означава по-малко топлина и повече енергия за батериите. Друг важен момент е, че MOSFET-овете имат положителен температурен коефициент и могат да бъдат свързани паралелно, за да намалят съпротивлението.


Горната диаграма използва няколко нестандартни решения.
Зареждане. Не се използва диод между слънчевия панел и товара, вместо това има Q2 MOSFET. Диод в MOSFET позволява на тока да тече от панела към товара. Ако на Q2 се появи значително напрежение, тогава транзисторът Q3 се отваря, кондензаторът C4 се зарежда, което принуждава оп-усилвателя U2c и U3b да отвори MOSFET на Q2. Сега спадът на напрежението се изчислява съгласно закона на Ом, т.е. I * R и е много по-малко, отколкото ако там имаше диод. Кондензаторът С4 периодично се разрежда през резистор R7 и Q2 се затваря. Ако от панела тече ток, тогава ЕМП на самоиндукцията на индуктора L1 веднага принуждава Q3 да се отвори. Това се случва много често (много пъти в секунда). В случая, когато токът отива към слънчевия панел, Q2 се затваря, но Q3 не се отваря, тъй като диод D2 ограничава ЕМП на самоиндукцията на дросела L1. Диод D2 може да бъде оценен за ток 1А, но по време на тестването се оказа, че такъв ток се случва рядко.
Тримерът VR1 задава максималното напрежение. Когато напрежението надвиши 13.8V, операционният усилвател U2d отваря MOSFET на Q1 и изходът от панела е "късо съединен" към земята. В допълнение, U3b opamp изключва Q2 и т.н. панелът е изключен от товара. Това е необходимо, тъй като Q1, в допълнение към слънчевия панел, "късо съединение" на товара и батерията.
Управление на N-канални MOSFET-и. Мосфетите Q2 и Q4 изискват повече напрежение за задвижване от тези, използвани във веригата. За целта оп-усилвателят U2 с обвързване на диоди и кондензатори създава повишено напрежение VH. Това напрежение се използва за захранване на U3, чийто изход ще бъде свръхнапрежение. Куп U2b и D10 осигуряват стабилността на изходното напрежение при 24 волта. При това напрежение ще има напрежение от поне 10V през порта-източника на транзистора, така че генерирането на топлина ще бъде малко. Обикновено N-каналните мосфетове имат много по-нисък импеданс от тези с P-канали, поради което са използвани в тази схема.
Защита от понижено напрежение. Mosfet Q4, U3a opamp с външна лента на резистори и кондензатори, са предназначени за защита от понижено напрежение. Тук Q4 се използва нестандартно. MOSFET диодът осигурява постоянен поток на ток в батерията. Когато напрежението е над определения минимум, mosfet е отворен, което позволява малък спад на напрежението при зареждане на батерията, но по-важното е, че позволява токът от батерията да тече към товара, ако слънчевата клетка не може да осигури достатъчна изходна мощност. Предпазителят предпазва от късо съединение от страната на товара.
По-долу има снимки на подреждането на елементи и печатни платки.
Настройка на устройството. При нормална употреба на устройството не трябва да се поставя джъмпер J1! За настройка се използва светодиодът D11. За да конфигурирате устройството, свържете регулируемо захранване към терминалите „товар“.
Настройка на защита от понижено напрежение Поставете джъмпер J1. В захранването настройте изходното напрежение на 10,5V. Завъртете тримера VR2 обратно на часовниковата стрелка, докато LED D11 светне. Завъртете VR2 леко по посока на часовниковата стрелка, докато светодиодът се изключи. Отстранете джъмпера J1.
Задаване на максимално напрежение В захранването настройте изходното напрежение на 13,8V. Завъртете тримера VR1 по посока на часовниковата стрелка, докато LED D9 се изключи. Завъртете VR1 бавно обратно на часовниковата стрелка, докато LED D9 светне.
Контролерът е конфигуриран. Не забравяйте да премахнете джъмпера J1!
Ако капацитетът на цялата система е малък, тогава MOSFET-ите могат да бъдат заменени с по-евтини IRFZ34. И ако системата е по-мощна, тогава MOSFET-ите могат да бъдат заменени с по-мощни IRFZ48.
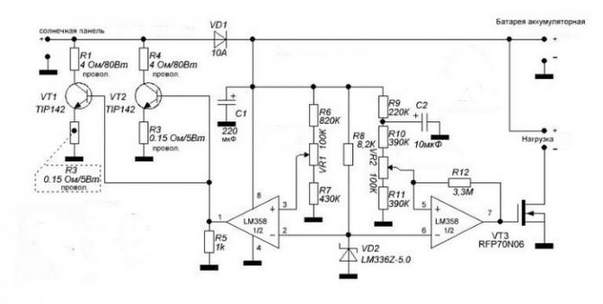
Домашен контролер за слънчеви панели
- основното
- > Моят малък опит
Контролерът е много прост и се състои само от четири части.
Това е мощен транзистор (използвам IRFZ44N, който може да обработи до 49Amps).
Автомобилно реле-регулатор с плюс управление (VAZ "класически").
Резистор 120kOhm.
Диодът е по-мощен за задържане на тока, излъчван от слънчевия панел (например от диоден мост за кола).
Принципът на действие също е много прост. Пиша за хора, които изобщо не разбират електрониката, тъй като аз самият не разбирам нищо от нея.
Релейният регулатор е свързан към батерията, минус към алуминиевата основа (31k), плюс към (15k), от контакта (68k) проводникът е свързан чрез резистор към портата на транзистора. Транзисторът има три крака, първият е затворът, вторият е източването, третият е източникът. Минусът на слънчевия панел е свързан към източника, а плюсът към батерията, от изтичането на транзистора минус слънчевият панел отива към батерията.
Когато релето-регулаторът е свързан и работи, положителният сигнал от (68k) отключва портата и токът от слънчевия панел протича през източника на източване в батерията, а когато напрежението на батерията надвишава 14 волта, релето -регулаторът изключва плюса и портата на транзистора се разрежда през резистора, който се затваря с минус, като по този начин прекъсва минусовия контакт на слънчевия панел и той се изключва. И когато напрежението падне малко, релето-регулаторът отново ще даде плюс на портата, транзисторът ще се отвори и отново токът от панела ще потече в батерията. Диодът на положителния проводник на SB е необходим, така че батерията да не се разрежда през нощта, тъй като без светлина самият слънчев панел консумира електричество.
По-долу има визуална илюстрация на връзката на елементите на контролера.


Не съм добър в електрониката и може би има някои недостатъци в моята схема, но тя работи без никакви настройки и работи веднага и прави това, което правят фабричните контролери за слънчеви панели, а себестойността е само около 200 рубли и час на работа.
По-долу е неразбираема снимка на този контролер, точно така, всички подробности за контролера са фиксирани върху кутията на кутията. Транзисторът се загрява малко и го фиксирах към малък вентилатор. Успоредно с резистора сложих малък светодиод, който показва работата на контролера. Когато SB е включен, когато не е, това означава, че батерията е заредена и когато батерията мига бързо, батерията е почти заредена и просто се презарежда.


Този контролер работи повече от шест месеца и през това време няма проблеми, свързах всичко, сега не следя батерията, всичко работи от само себе си. Това е вторият ми контролер, първият, който сглобих за вятърни генератори като регулатор на баласт, вижте за това в предишни статии в раздела моите домашни продукти.
Внимание - контролерът не работи напълно. След известно време работа стана ясно, че транзисторът в тази верига не се затваря напълно и токът така или иначе продължава да тече в батерията, дори когато 14 волта са надвишени
Извинявам се за неработещата верига, аз самият я използвах дълго време и си мислех, че всичко работи, но се оказва, че не и дори след пълно зареждане токът все още тече в батерията. Транзисторът се затваря само наполовина, когато достигне 14 волта. Все още няма да премахвам веригата, тъй като времето и желанието се появят, ще завърша този контролер и ще изложа работната верига.
И сега имам регулатор на баласт като контролер, който работи перфектно от дълго време. Веднага щом напрежението надвиши 14 волта, транзисторът се отваря и включва електрическата крушка, която изгаря цялата излишна енергия. В същото време на този баласт има два слънчеви панела и вятърна турбина.
Видове
Вкл. / Изкл
Този тип устройства се считат за най-прости и евтини. Неговата единствена и основна задача е да изключи подаването на заряд към батерията, когато се достигне максималното напрежение, за да се предотврати прегряване.
Този тип обаче има известен недостатък, който е твърде рано изключване. След достигане на максималния ток е необходимо процесът на зареждане да се поддържа още няколко часа и този контролер незабавно ще го изключи.
В резултат на това зарядът на батерията ще бъде около 70% от максималния. Това се отразява негативно на батерията.


ШИМ
Този тип е усъвършенствано включване / изключване. Надграждането е, че има вградена система за модулация с широчина на импулса (PWM). Тази функция позволява на контролера, при достигане на максималното напрежение, да не изключва токовото захранване, а да намали силата му.
Поради това стана възможно зареждането на устройството почти сто процента.


MRRT
Този тип се счита за най-напредналия в момента. Същността на работата му се основава на факта, че той е в състояние да определи точната стойност на максималното напрежение за дадена батерия. Той непрекъснато следи тока и напрежението в системата. Поради постоянното получаване на тези параметри, процесорът е в състояние да поддържа най-оптималните стойности на тока и напрежението, което ви позволява да създадете максимална мощност.
Ако сравним контролера MPPT и PWN, тогава ефективността на първия е по-висока с около 20-35%.


Типове контролери
Контролери за включване / изключване
Тези модели са най-простите от целия клас контролери за слънчево зареждане.


Контролер за включване / изключване на зареждане за слънчеви системи
Моделите за включване / изключване са предназначени да изключат зареждането на батерията, когато се достигне горната граница на напрежението. Това обикновено е 14,4 волта. В резултат на това се предотвратява прегряване и презареждане.
Контролерите за включване / изключване няма да могат да заредят напълно батерията. В крайна сметка тук изключването се случва в момента, в който е достигнат максималният ток. И процесът на зареждане с пълен капацитет все още трябва да се поддържа в продължение на няколко часа. Нивото на зареждане по време на изключване е някъде около 70 процента от номиналния капацитет. Естествено, това се отразява негативно на състоянието на батерията и намалява нейния експлоатационен живот.
ШИМ контролери
В търсене на решение за непълно зареждане на батерията в система с устройства за включване / изключване са разработени управляващи устройства, базирани на принципа на широчинно-импулсна модулация (ШИМ за кратко) на зареждащия ток. Смисълът на работа на такъв контролер е, че той намалява зарядния ток при достигане на границата на напрежението. При този подход зарядът на батерията достига почти 100 процента. Ефективността на процеса се увеличава с до 30 процента.


ШИМ контролер за зареждане
Има ШИМ модели, които могат да регулират тока в зависимост от работната температура. Това има добър ефект върху състоянието на батерията, отоплението намалява и зареждането се приема по-добре. Процесът автоматично се регулира.
Експертите препоръчват използването на ШИМ контролери за зареждане за слънчеви панели в тези региони, където има висока активност на слънчевата светлина.Те често могат да бъдат намерени в слънчеви системи с ниска мощност (по-малко от два киловата). Като правило в тях работят акумулаторни батерии с малък капацитет.
Регулатори тип MPPT
Контролерите за зареждане MPPT днес са най-модерните устройства за регулиране на процеса на зареждане на акумулаторна батерия в слънчеви системи. Тези модели увеличават ефективността на генериране на електричество от същите слънчеви панели. Принципът на работа на MPPT устройствата се основава на определяне на точката на максимална стойност на мощността.


MPPT контролер за зареждане
MPPT непрекъснато следи тока и напрежението в системата. Въз основа на тези данни микропроцесорът изчислява оптималното съотношение на параметрите, за да постигне максимално производство на енергия. При регулиране на напрежението се взема предвид дори етапът на процеса на зареждане. MPPT слънчевите контролери дори ви позволяват да вземете много напрежение от модулите, след което да го преобразувате в оптимално напрежение. Оптимален означава този, който напълно зарежда батерията.
Ако оценим работата на MPPT в сравнение с ШИМ, тогава ефективността на слънчевата система ще се увеличи от 20 на 35 процента. Плюсовете включват и възможността за работа със засенчването на слънчевия панел до 40 процента. Поради способността да се поддържа висока стойност на напрежението на изхода на контролера, може да се използва малко окабеляване. Също така е възможно да поставите слънчеви панели и модула на по-голямо разстояние, отколкото в случая на ШИМ.
Хибридни контролери за зареждане
В някои страни, например САЩ, Германия, Швеция, Дания, значителна част от електричеството се генерира от вятърни турбини. В някои малки страни алтернативната енергия заема голям дял в енергийните мрежи на тези държави. Като част от вятърните системи има и устройства за управление на процеса на зареждане. Ако електроцентралата е комбинирана версия на вятърен генератор и слънчеви панели, тогава се използват хибридни контролери.
Хибриден контролер
Тези устройства могат да бъдат изградени с MPPT или PWM верига. Основната разлика е, че те използват различни волт-амперни характеристики. По време на работа вятърните генератори произвеждат много неравномерно производство на електроенергия. Резултатът е неравномерно натоварване на батериите и стресова работа. Задачата на хибридния контролер е да изхвърля излишната енергия. За това, като правило, се използват специални нагревателни елементи.
Самоделни контролери
Хората, които разбират от електротехника, често сами изграждат контролери за зареждане на вятърни турбини и слънчеви панели. Функционалността на такива модели често отстъпва по ефективност и набор от функции на фабричните устройства. При малки инсталации обаче мощността на домашно приготвения контролер е напълно достатъчна.


Домашен контролер за слънчево зареждане
Когато създавате контролер за зареждане със собствените си ръце, не забравяйте, че общата мощност трябва да отговаря на следното условие: 1.2P ≤ I * U. I е изходният ток на контролера, U е напрежението при изтощаване на батерията.
Има доста самоделни схеми на контролер. Можете да ги търсите на подходящите форуми в мрежата. Тук трябва да се каже само за някои общи изисквания за такова устройство:
- Зарядното напрежение трябва да бъде 13,8 волта и варира в зависимост от номиналната стойност на тока;
- Напрежението, при което зарядът е изключен (11 волта). Тази стойност трябва да се конфигурира;
- Напрежението, при което се включва зарядът, е 12,5 волта.
Така че, ако решите да сглобите слънчева система със собствените си ръце, тогава трябва да започнете да правите контролер за зареждане. Без него не можете да работите при работа със слънчеви панели и вятърни турбини.
Опции за избор
Има само два критерия за подбор:
- Първият и много важен момент е входящото напрежение. Максимумът на този индикатор трябва да бъде по-висок с около 20% от напрежението в отворена верига на слънчевата батерия.
- Вторият критерий е номиналният ток. Ако е избран тип PWN, тогава номиналният му ток трябва да бъде по-висок от тока на късо съединение на батерията с около 10%. Ако е избран MPPT, тогава основната му характеристика е мощността. Този параметър трябва да е по-голям от напрежението на цялата система, умножено по номиналния ток на системата. За изчисления напрежението се взема с разредени батерии.
Начини за свързване на контролери
Като се има предвид темата за връзките, трябва да се отбележи веднага: за инсталирането на всяко отделно устройство характерна особеност е работата със специфична серия слънчеви панели.
Така например, ако се използва контролер, който е проектиран за максимално входно напрежение от 100 волта, серия слънчеви панели трябва да извеждат напрежение не повече от тази стойност.


Всяка слънчева електроцентрала работи съгласно правилото за баланс между изходното и входното напрежение на първия етап. Горната граница на напрежението на контролера трябва да съвпада с горната граница на напрежението на панела
Преди да свържете устройството, е необходимо да определите мястото на неговата физическа инсталация. Според правилата, мястото на монтаж трябва да бъде избрано в сухи, добре проветриви помещения. Наличието на запалими материали в близост до устройството е изключено.
Наличието на източници на вибрации, топлина и влажност в непосредствена близост до устройството е неприемливо. Мястото за инсталиране трябва да бъде защитено от атмосферни валежи и пряка слънчева светлина.
Техника за свързване на ШИМ модели
Почти всички производители на ШИМ контролери изискват точна последователност от свързващи устройства.


Техниката на свързване на ШИМ контролери с периферни устройства не е особено трудна. Всяка платка е оборудвана с обозначени терминали. Тук просто трябва да следвате последователността на действията.
Периферните устройства трябва да бъдат свързани в пълно съответствие с обозначенията на контактните клеми:
- Свържете проводниците на батерията към клемите на батерията на устройството в съответствие с посочената полярност.
- Включете защитния предпазител директно в точката на контакт на положителния проводник.
- На контактите на контролера, предназначен за слънчевия панел, закрепете проводниците, излизащи от слънчевите панели на панелите. Спазвайте полярността.
- Свържете тестова лампа с подходящо напрежение (обикновено 12 / 24V) към клемите за натоварване на устройството.
Посочената последователност не трябва да се нарушава. Например, строго е забранено да се свързват слънчеви панели на първо място, когато батерията не е свързана. Чрез подобни действия потребителят рискува да „изгори“ устройството. Този материал описва по-подробно схемата за сглобяване на слънчеви клетки с батерия.
Също така, за контролерите от серията PWM е неприемливо да се свързва инвертор на напрежение към клемите за натоварване на контролера. Инверторът трябва да бъде свързан директно към клемите на акумулатора.
Процедура за свързване на MPPT устройства
Общите изисквания за физическа инсталация за този тип апарати не се различават от предишните системи. Но технологичната настройка често е малко по-различна, тъй като MPPT контролерите често се считат за по-мощни устройства.


За контролери, проектирани за високи нива на мощност, се препоръчва да се използват кабели с голямо напречно сечение, оборудвани с метални терминатори, на връзките на силовата верига.
Например за системи с висока мощност тези изисквания се допълват от факта, че производителите препоръчват да се вземе кабел за захранващи линии, проектирани за плътност на тока от най-малко 4 A / mm2. Това е например за контролер с ток 60 A е необходим кабел за свързване към батерия с напречно сечение най-малко 20 mm2.
Свързващите кабели трябва да бъдат оборудвани с медни уши, плътно кримпвани със специален инструмент. Отрицателните клеми на соларния панел и батерията трябва да бъдат оборудвани с адаптери за предпазители и превключватели.
Този подход елиминира загубите на енергия и осигурява безопасна работа на инсталацията.


Блокова схема за свързване на мощен MPPT контролер: 1 - соларен панел; 2 - MPPT контролер; 3 - терминален блок; 4.5 - стопяеми предпазители; 6 - превключвател на захранването на контролера; 7.8 - наземен автобус
Преди да свържете слънчеви панели към устройството, уверете се, че напрежението на клемите съвпада или е по-малко от напрежението, което е позволено да се прилага към входа на контролера.
Свързване на периферни устройства към MTTP устройството:
- Поставете панела и превключвателите на батерията в изключено положение.
- Извадете предпазителя на панела и предпазителя на батерията.
- Свържете кабела от клемите на батерията към клемите на контролера за батерията.
- Свържете проводниците на соларния панел с клемите на контролера, маркирани със съответния знак.
- Свържете кабел между заземяващия терминал и заземяващата шина.
- Инсталирайте температурния сензор на контролера в съответствие с инструкциите.
След тези стъпки трябва да поставите предварително сваления предпазител на батерията на място и да завъртите превключвателя в положение "включено". Сигналът за откриване на батерията ще се появи на екрана на контролера.
След това, след кратка пауза (1-2 минути), сменете предварително сваления предпазител на слънчевия панел и завъртете превключвателя на панела в положение „включено“.
Екранът на инструмента ще покаже стойността на напрежението на слънчевия панел. Този момент свидетелства за успешното пускане на слънчевата централа в експлоатация.
Домашен контролер: характеристики, аксесоари
Устройството е проектирано да работи само с един слънчев панел, който генерира ток със сила не по-голяма от 4 А. Капацитетът на батерията, който се зарежда от контролера, е 3000 A * h.
За да произведете контролера, трябва да подготвите следните елементи:
- 2 микросхеми: LM385-2.5 и TLC271 (е операционен усилвател);
- 3 кондензатора: C1 и C2 са с ниска мощност, имат 100n; C3 има капацитет 1000u, номинален за 16 V;
- 1 индикатор LED (D1);
- 1 диод на Шотки;
- 1 диод SB540. Вместо това можете да използвате всеки диод, най-важното е, че той може да издържи максималния ток на слънчевата батерия;
- 3 транзистора: BUZ11 (Q1), BC548 (Q2), BC556 (Q3);
- 10 резистора (R1 - 1k5, R2 - 100, R3 - 68k, R4 и R5 - 10k, R6 - 220k, R7 - 100k, R8 - 92k, R9 - 10k, R10 - 92k). Всички те могат да бъдат 5%. Ако искате повече точност, тогава можете да вземете 1% резистори.


Как мога да заменя някои компоненти


Всеки от тези елементи може да бъде заменен. Когато инсталирате други вериги, трябва да помислите за промяна на капацитета на кондензатора C2 и избора на отклонение на транзистора Q3.
Вместо MOSFET транзистор можете да инсталирате всеки друг. Елементът трябва да има ниско съпротивление на отворения канал. По-добре е да не замествате диода на Шотки. Можете да инсталирате обикновен диод, но той трябва да бъде поставен правилно.
Резисторите R8, R10 са 92 kOhm. Тази стойност е нестандартна. Поради това такива резистори са трудни за намиране. Тяхната пълноценна подмяна може да бъде два резистора с 82 и 10 kOhm. Те трябва да бъдат включени последователно.
Ако контролерът няма да се използва във враждебна среда, можете да инсталирате тример резистор. Това дава възможност за управление на напрежението. Няма да работи дълго време в агресивна среда.
Ако е необходимо да се използва контролер за по-здрави панели, е необходимо да се замени MOSFET транзисторът и диодът с по-мощни аналози. Всички други компоненти не трябва да се сменят. Няма смисъл да инсталирате радиатор за регулиране на 4 А. Чрез инсталиране на MOSFET на подходящ радиатор, устройството ще може да работи с по-ефективен панел.
Принцип на действие
При липса на ток от слънчевата батерия контролерът е в режим на заспиване. Не използва нито една от вълната на батерията. След като слънчевите лъчи ударят панела, електрическият ток започва да тече към контролера. Трябва да се включи. Въпреки това, индикаторният светодиод заедно с 2 слаби транзистора се включва само когато напрежението достигне 10 V.
След достигане на това напрежение токът ще тече през диода на Шотки към батерията. Ако напрежението се повиши до 14 V, усилвателят U1 ще започне да работи, което ще включи MOSFET. В резултат на това светодиодът ще изгасне и два транзистора с малка мощност ще бъдат затворени. Батерията няма да се зареди. По това време C2 ще бъде разреден. Средно това отнема 3 секунди. След разреждането на кондензатора С2, хистерезисът на U1 ще бъде преодолян, MOSFET ще се затвори, батерията ще започне да се зарежда. Зареждането ще продължи, докато напрежението се повиши до нивото на превключване.
Зареждането се извършва периодично. Освен това продължителността му зависи от това какъв е зарядният ток на батерията и колко мощни са устройствата, свързани към нея. Зареждането продължава, докато напрежението достигне 14 V.
Веригата се включва за много кратко време. Включването му се влияе от времето на зареждане на С2 с ток, който ограничава транзистора Q3. Токът не може да бъде повече от 40 mA.











