Видове съществуващи разходомери: предимства и недостатъци

Ултразвуков дебитомер принцип на работа

Измерванията се извършват чрез измерване на разликата във времето за преминаване на ултразвукови сигнали от сензори (излъчватели / приемници). Разликата във времето в резултат на преминаването на сигнала през измервателния канал е право пропорционална на средния дебит на течността / газа. Въз основа на тази разлика във времето, обемният дебит на измерената течност или газ се изчислява въз основа на акустичните закони. На диаграмата по-долу.

Ултразвуков дебитомер принцип на работа

  • t1, t 2 - времето на разпространение на ултразвуковия импулс по течението и нагоре по течението
  • Lа е дължината на активната част на акустичния канал
  • Ld е разстоянието между PEP мембраните
  • C е скоростта на ултразвук в неподвижна вода
  • V е скоростта на движение на водата по тръбопровода
  • a - ъгъл в съответствие с фигура 1.
  • PEP1, PEP2 - пиезоелектричен сензор

Сондовите сензори, произведени от AC Electronics, имат различни модификации, с подобрен изходен сигнал, сензори с защита от прах и влага IP68, за високи температури от +200 градуса, за корозивни течности и др. Има огромен избор от производители на разходомери, но ние иска да подчертае, че AC Electronics, която произвежда 800 броя разходомери от повече от 20 години, се е утвърдила като надежден, висококачествен производител на устройства.

Ултразвукови разходомери: съвременни модели

US-800; ECHO-R-02 (свободен поток); GEOSTREAM 71 (доплер); VIRS-U; AKRON-01 (01C, 01P); АКРОН-02; DNEPR-7; ULTRAFLOW 54; МУЛТИКАЛ 62; ULTRAHEAT T150 / 2WR7; KARAT-RS; КАРАТ-520; IRVIKON SV-200; RUS-1, -1A, -1M, -Exi; ПРАМЕР-510; UFM 001; UFM 005; UFM 3030; GOOY-5; RISE URSV-5XX C; RISE URSV-510V C; RISE URSV-322-XXX; RISE URSV-311; RISE URSV-PPD-Ex-2XX; RISE URSV-1XX C; RISE RSL-212, -222; RISE OF RBP; RISE OF PRC; SONO 1500 CT; StreamLux SLS-700P (преносим ръчен); StreamLux SLS-700F (товарителница); SOFREL LT-US; ЕТАЛОН-RM; UVR-011-Du25 ... 7000 (Ex, HART); ПРАМЕР-517; StreamLux SLD-800F / 800P; Streamlux SLD-850F, -850P; StreamLux SLO-500F.

Преносимите разходомери включват такива разходомери като някои модели: Akron, Dnepr, StreamLux и др.

Електромагнитни разходомери

Устройството на електромагнитните разходомери се основава на закона за електромагнитната индукция, известен като закон на Фарадей. Когато проводима течност, като вода, преминава през силовите линии на магнитно поле, се предизвиква електромоторна сила. Той е пропорционален на скоростта на движение на проводника, а посоката на тока е перпендикулярна на посоката на движение на проводника.

В електромагнитните разходомери течността тече между полюсите на магнит, създавайки електромоторна сила. Устройството измерва напрежението между два електрода, като по този начин изчислява обема на течността, преминаваща през тръбопровода. Това е надежден и точен метод, тъй като самото устройство не влияе върху скоростта на потока на течността и поради липсата на движещи се части оборудването е трайно.

Предимства на електромагнитните разходомери:

  • Умерени разходи.
  • В напречното сечение няма движещи се или неподвижни части.
  • Голям динамичен обхват на измерванията.

Недостатъци:

  • Работата на устройството се влияе от магнитни и проводими валежи.

Електромагнитен разходомер

Принципът на действие на електромагнитния разходомер

Видове разходомери

Механични разходомери: високоскоростни измервателни уреди, обемни измервателни уреди, ролкови измервателни уреди, предавателни уреди, капацитет и хронометър.

Лостово-махаловидни разходомери.

Променливи разходомери за диференциално налягане: разходомери с ограничителни устройства, тръба на Пито, разходомери с хидравлично съпротивление, с напорна глава, с усилвател на налягане, ударно-струйна, центробежни разходомери.

Постоянни разходомери за диференциално налягане: ротаметри.

Оптични разходомери: лазерни разходомери.

Ултразвукови разходомери: ултразвуков времеви импулс, ултразвуково изместване на фазата, ултразвуков доплер, ултразвукова корелация.

Електромагнитни разходомери.

Кориолисови разходомери.

Вихрови разходомери.

Термични разходомери: разходомери с термичен граничен слой, калориметрични.

Прецизни разходомери.

Термичните разходомери са тези, базирани на измерването на зависимия от потока ефект на топлинното въздействие върху поток или тяло в контакт с потока. Най-често те се използват за измерване на газовия поток и по-рядко за измерване на потока на течността.

Термометрите се отличават с:

· Метод на отопление;

· Местоположение на нагревателя (отвън или вътре в тръбопровода);

· Естеството на функционалната връзка между дебита и измерения сигнал.

Основният е електрическият омичен метод на нагряване; индуктивното отопление почти никога не се използва на практика. Също така в някои случаи се използва отопление с помощта на електромагнитно поле и използване на течен топлоносител.

По естеството на топлинното взаимодействие с потока, измервателите на топлинния разход се подразделят на:

· калориметричен

(при електрическо омично отопление нагревателят е разположен вътре в тръбата);

· термоконвективна

(нагревателят е разположен извън тръбата);

· термоанемометрични

.

Имайте калориметричен

и
термоконвективна
разходомери измерват температурната разлика AT на газ или течност (при постоянна мощност на отопление W) или мощност W (при ΔТ == const). Анемометрите с гореща тел измерват съпротивлението R на нагрятото тяло (при постоянен ток i) или ток i (при R = const).

Анемометрична гореща жица

инструменти за измерване на местните дебити се появиха по-рано от други. Вътрешно отопляемите калориметрични разходомери, които се появиха по-късно, не намериха забележима употреба. По-късно започват да се разработват термоконвективни разходомери, които поради външното разположение на нагревателя все повече се използват в индустрията.

Термоконвективна

разходомерите се разделят на квазикалориметрични (измерени чрез температурната разлика на дебита или отоплителната мощност) и термичен граничен слой (измерен чрез температурната разлика на граничния слой или съответната отоплителна мощност). Те се използват за измерване на дебита главно в тръби с малък диаметър от 0,5-2,0 до 100 mm. За измерване на дебита в тръби с голям диаметър се използват специални видове термоконвективни разходомери:

· Частично с нагревател на байпасната тръба;

· С топлинна сонда;

· С външно отопление на ограничен участък от тръбата.

Предимството на калориметричните и термоконвективните разходомери е неизменността на топлинния капацитет на веществото, което се измерва при измерване на масовия дебит. Освен това в термоконвективните разходомери няма контакт с измереното вещество, което също е тяхното значително предимство. Недостатъкът на двата разходомера е тяхната висока инерция. За подобряване на производителността се използват коригиращи вериги, както и импулсно нагряване. Анемометрите с гореща жица, за разлика от другите измерватели на топлинния разход, имат много бърза реакция, но те служат предимно за измерване на локални скорости. Намалената грешка на термоконвективните разходомери обикновено е в рамките на ± (l, 5-3)%, за калориметричните разходомери ± (0.3-1)%.

Термометрите, нагрявани от електромагнитно поле или течен топлоносител, се използват много по-рядко. Електромагнитното поле се създава с помощта на високочестотни, свръхчестотни или инфрачервени енергийни излъчватели. Предимството на първите топломери с отопление от електромагнитно поле е относително ниската им инерция. Предназначени са предимно за електролити и диелектрици, както и селективно сиви агресивни течности.Разходомери с течен топлоносител се използват в промишлеността за измерване на дебита на суспензиите, както и за измерване на дебита на газово-течните потоци.

Температурната граница за използване на термоконвективни разходомери е 150-200 ° C, но в редки случаи може да достигне 250 ° C. Когато се нагрява от електромагнитно поле или течен топлоносител, тази граница може да бъде увеличена до 450 ° C.

Калориметрични разходомери


Фигура 1 - калориметричен разходомер

(a - схематична диаграма; b - разпределение на температурата; c - зависимост на ΔT от дебита QM при W = const)

Калориметричните разходомери се основават на зависимостта от мощността на нагряване от средно-масовата разлика в температурата на потока. Калориметричният разходомер се състои от нагревател 3, който е разположен вътре в тръбопровода, и два термопреобразователя 1 и 2 за измерване на температури преди Т1 и след Т2 на нагревателя. Термичните преобразуватели обикновено са разположени на равни разстояния (l1 = 1g) от нагревателя. Разпределението на температурите на нагряване зависи от консумацията на веществото. При липса на поток температурното поле е симетрично (крива I) и когато се появи, тази симетрия е нарушена. При ниски дебити температурата Т1 пада по-силно (поради притока на студено вещество), отколкото температурата Т2, която дори може да се увеличи при ниски дебити (крива II). В резултат на това, отначало, с увеличаване на дебита, температурната разлика ΔT = Т2 - Т1 се увеличава. Но с достатъчно увеличение на скоростта на потока QM, температурата T1 ще стане постоянна, равна на температурата на вливащото се вещество, докато T2 ще падне (крива III). В този случай температурната разлика ΔT ще намалее с увеличаване на QM на дебита. Растежът на ΔT при малки стойности на Qm е почти пропорционален на дебита. Тогава този растеж се забавя и след достигане на максимума на кривата, ΔТ започва да спада съгласно хиперболичния закон. В този случай чувствителността на устройството намалява с увеличаване на дебита. Ако обаче ΔT = const се поддържа автоматично чрез промяна на мощността на нагряване, тогава ще има пряка пропорционалност между дебита и мощността, с изключение на областта с ниски скорости. Тази пропорционалност е предимство на този метод, но устройството на разходомера се оказва по-сложно.

Калориметричният разходомер може да се калибрира чрез измерване на нагряващата мощност ΔT. Това изисква преди всичко добра изолация на тръбната секция, където се намира нагревателят, както и ниска температура на нагревателя. Освен това, както нагревателят, така и термисторите за измерване на Т1 и Т2 са направени по такъв начин, че да припокриват равномерно напречното сечение на тръбопровода. Това се прави, за да се гарантира, че средно-масовата температурна разлика ΔТ се измерва правилно. Но в същото време скоростите в различните точки на участъка са различни, поради което средната температура над участъка няма да бъде равна на средната температура на потока. Вихър, състоящ се от ред наклонени лопатки, е поставен между нагревателя и термичния преобразувател за измерване на Т2, който осигурява равномерно температурно поле на изхода. Същият вихър, разположен преди нагревателя, ще премахне неговия топлообмен с термопреобразувателя.

Ако устройството е проектирано да измерва високи дебити, тогава температурната разлика ΔТ при Qmax е ограничена до 1-3 °, за да се избегне голяма консумация на енергия. Калориметричните разходомери се използват само за измерване на много ниски дебити на течности, тъй като топлинният капацитет на течностите е много по-висок от този на газовете. По принцип тези устройства се използват за измерване на газовия поток.

Калориметричните разходомери с вътрешно отопление не се използват широко в промишлеността поради ниската надеждност на работа при експлоатационни условия на нагреватели и термопреобразователи, разположени вътре в тръбопровода. Те се използват за различни изследователски и експериментални работи, както и примерни инструменти за проверка и калибриране на други разходомери.При измерване на масовия поток тези устройства могат да бъдат калибрирани чрез измерване на мощността W и температурната разлика ΔT. Използвайки калориметрични разходомери с вътрешно нагряване, е възможно да се осигури измерване на дебита с относително намалена грешка от ± (0,3-0,5)%.

Измерватели на топлинна конвекция

Термичната конвекция са термични разходомери, при които нагревателят и термопреобразувателят са разположени извън тръбопровода, а не са вкарани вътре, което значително увеличава експлоатационната надеждност на разходомерите и ги прави удобни за използване. Топлопредаването от нагревателя към измереното вещество се осъществява чрез конвекция през стената на тръбата.

Разновидностите на термоконвективните разходомери могат да бъдат групирани в следните групи:

1. квазикалориметрични разходомери:

o със симетрично разположение на термопреобразователи;

o с нагревател, комбиниран с термопреобразувател;

o с отопление директно към стената на тръбата;

o с асиметрично разположение на термични преобразуватели.

2. разходомери, измерващи температурната разлика на граничния слой;

3. специални видове разходомери за тръби с голям диаметър.

За устройства от 1-ва група, характеристиките за калибриране, както и за калориметричните разходомери (вж. Фиг. 1), имат два разклонения: възходящ и низходящ, а за устройства от 2-ра група - само един, тъй като техният начален температурен Т преобразувател е изолиран от отоплителния участък на тръбата. Квазикалориметричните разходомери се използват главно за тръби с малък диаметър (от 0,5-1,0 mm и повече).

Колкото по-голям е диаметърът на тръбата, толкова по-малко се нагрява централната част на потока и устройството все повече измерва само температурната разлика на граничния слой, която зависи от неговия коефициент на топлопреминаване, а оттам и от скоростта на потока [1]. При малки диаметри целият поток се нагрява и температурната разлика на потока се измерва от двете страни на нагревателя, както при калориметричните разходомери.

Термоанемометри

Анемометрите с гореща тел се основават на връзката между загубата на топлина от непрекъснато нагрявано тяло и скоростта на газа или течността, в които се намира това тяло. Основната цел на анемометрите с гореща тел е да измерват локалната скорост и нейния вектор. Те се използват и за измерване на дебита, когато е известна връзката между местния и средния дебит. Но има конструкции на анемометри с гореща тел, специално проектирани да измерват дебита.

Повечето анемометри с гореща тел са от термопроводим тип със стабилен нагревателен ток (измерва се електрическото съпротивление на тялото, което е функция на скоростта) или с постоянно съпротивление на нагрятото тяло (измерва се нагряващият ток, който трябва увеличаване с увеличаване на скоростта на потока). В първата група термопроводими преобразуватели нагревателният ток се използва едновременно за измерване, а във втората отоплителният и измервателният ток се разделят: през единия резистор протича нагревателен ток, а през другия протича токът, необходим за измерване.

Предимствата на анемометрите с гореща тел включват:

· Голям обхват на измерените скорости;

· Високоскоростен отговор, позволяващ измерване на скорости, вариращи с честота от няколко хиляди херца.

Недостатъкът на горещожичните анемометри с чувствителни на тел елементи е крехкостта и промяната в калибрирането поради стареене и прекристализация на жичния материал.

Топломери с радиатори

Поради високата инертност на разглежданите калориметрични и термоконвективни, бяха предложени и разработени термометри, в които потокът се нагрява, използвайки енергията на електромагнитно поле с висока честота HF (около 100 MHz), свръхвисока честота на микровълнова печка (около 10 kHz) и инфрачервения обхват на IR.

В случай на нагряване на потока, използвайки енергията на високочестотно електромагнитно поле, два електрода са инсталирани извън тръбопровода за отопление на течащата течност, към която се подава високочестотно напрежение от източник (например мощен генератор на лампа ). Електродите заедно с течността между тях образуват кондензатор. Мощността, отделяна под формата на топлина в обема на течността в електрическо поле, е пропорционална на нейната честота и зависи от диелектричните свойства на течността.

Крайната температура зависи от скоростта на движение на течността и намалява с увеличаване на последната, което дава възможност да се прецени дебитът чрез измерване на степента на нагряване на течността. При много висока скорост течността вече няма време да се загрее в кондензатор с ограничен размер. В случай на измерване на скоростта на потока на електролитните разтвори е препоръчително да се измери степента на нагряване чрез измерване на електрическата проводимост на течността, тъй като тя силно зависи от температурата. По този начин се постига най-високата скорост на разходомера. Устройствата използват метода за сравняване на електропроводимостта в тръба, където тече течност, и в подобен затворен съд с електроди, където същата течност е с постоянна температура [1]. Измервателната верига се състои от високочестотен генератор, който подава напрежение чрез изолационни кондензатори към две осцилаторни вериги. Кондензатор с течаща течност е свързан паралелно към единия от тях, а кондензаторът със стационарна течност е свързан с другия. Промяна в скоростта на потока на неподвижна течност ще доведе до промяна в спада на напрежението в една от веригите и, следователно, в разликата в напрежението между двете вериги, която се измерва. Тази схема може да се приложи към електролити.

Фигура 2 - Преобразувател на термичен разходомер с микровълнов излъчвател.

Високочестотното нагряване се използва и за диелектрични течности въз основа на зависимостта на диелектричната константа на флуида от температурата. Когато се използва за нагряване на потока от ултрависокочестотно поле, то се подава с помощта на тръбен вълновод към тръба, през която се движи измереното вещество.

Фигура 2 показва датчик за такъв разходомер. Полето, генерирано от непрекъснат магнетрон 3 от типа M-857 с мощност 15 W, се подава през вълновод 2. Началната част на вълновода за охлаждане е снабдена с ребра 12. Измерената течност се движи през флуоропластична тръба 1 (вътрешен диаметър 6 mm, дебелина на стената 1 mm). Тръбата 1 е свързана към входящите дюзи 5 посредством нипели 4. Част от тръба 1 преминава вътре във вълновод 2. В случай на полярни течности, тръба 1 пресича вълновод 2 под ъгъл 10-15 °. В този случай отражението на енергията на полето от стената на тръбата и от потока на флуида ще бъде минимално. В случай на слабо полярна течност, за да се увеличи нейното количество в електромагнитното поле, тръбата 1 се поставя във вълновода паралелно на оста си. За да се контролира степента на нагряване на течността извън тръбата, се поставят капацитивни преобразуватели 6, които са включени в колебателните вериги на два високочестотни генератора 7 и 8. Сигналите на тези генератори влизат в смесителния блок 9, от който взема се различна честота на ударите на входните сигнали. Честотата на тези сигнали зависи от скоростта на потока. Преобразувателят на потока е монтиран на платката 10 и поставен в екраниращ защитен корпус 11. Честотата на генератора на микровълновото поле е избрана при максимална стойност, а честотата на измервателните генератори 7 и 8 при минималната стойност на диелектричната загуба тангенс tgδ.

Фигура 3 - Преобразувател на термичен разходомер с IR излъчвател

Фигура 3 показва датчик за термичен разходомер с инфрачервен източник на светлина. Като източник на ИЧ лъчение са използвани малки по размер кварцово-йодни лампи от типа KGM, които могат да създадат големи специфични потоци на радиация (до 40 W / cm2).Тръба 2, изработена от кварцово стъкло (прозрачна за инфрачервено лъчение), е свързана към две дюзи 1 посредством уплътнения 3, около които са плътно разположени отоплителни лампи 4 с екрани 5, покрити със слой сребро и охладени с вода. Благодарение на сребърния слой, екраните отразяват добре лъчите, което концентрира енергията на лъчението и намалява загубите му за околната среда. Температурната разлика се измерва с диференциална термопила 6, чиито съединения са разположени на външната повърхност на дюзите 1. Цялата конструкция е поставена в топлоизолационен корпус 7. Инерцията на кварц-йодните емитери е не повече от 0.6 s.

Грешката при измерване на тези разходомери не надвишава ± 2,5%, времевата константа е в рамките на 10–20 s. Микровълновите и IR излъчвателите са подходящи само за малки диаметри на тръбите (не повече от 10 mm) и главно за течности. Те не са подходящи за едноатомни газове.

Ултразвуков разходомер за течности US-800

Предимства: малко или пълно отсъствие на хидравлично съпротивление, надеждност, скорост, висока точност, устойчивост на шум. Устройството работи и с високотемпературни течности. Компанията AC Electronics произвежда високотемпературни сонди PEP при +200 градуса.

Разработен, като се вземат предвид особеностите на експлоатацията в Руската федерация. Има вградена защита срещу пренапрежение и мрежов шум. Първичният преобразувател е направен от неръждаема стомана!

Произвежда се с готови ултразвукови преобразуватели за диаметри: от 15 до 2000 мм! Всички фланцови връзки са в съответствие с GOST 12820-80.

Специално проектиран и идеално подходящ за използване във водоснабдяване, отоплителни системи, жилищни и комунални услуги, енергетика (CHP), промишленост!

Моля, обърнете внимание, че е необходимо да работите с разходомерите и да извършвате техническо обслужване в съответствие с ръководството за експлоатация.

Разходомерът-брояч US800 има сертификат RU.C.29.006.A № 43735 и е регистриран в Държавния регистър на измервателните уреди на Руската федерация под № 21142-11

Ако се използва в райони, подлежащи на държавен надзор и контрол в Руската федерация, измервателното устройство подлежи на проверка от органите на Държавната метрологична служба.

Характеристики на грешката на ултразвукови разходомери US800

UPR диаметър, mmОбхват на потока **Относителна грешка,%
дебит по индикатор и изходна честотадебит на аналогов изходобем по индикатор
15-2000 еднолъчевиQmin - QP± 2,0± 2,5± 2,0
15-2000 еднолъчевиQP - Qmax± 1,5± 2,0± 1,5
100 - 2000 двулъчевиQmin - QP± 1,5± 2,0± 1,5
100 - 2000 двулъчевиQP - Qmax± 0,75± 1,5± 0,75

** Qmin е минималният дебит; QP - преходен дебит; Qmax - максимален дебит

Таблица на характеристиките на обемния дебит на течността на ултразвукови разходомери US-800

DN, mmОбемен дебит на течността, м3 / час
Q max максимумQ р1 преходно Т ‹60 ° СQ р2 преходно Т ›60 ° СQ min1 минимум Т ‹60 ° СQ min2 минимум Т ›60 ° С
153,50,30,20,150,1
2580,70,50,30,25
32302,21,10,70,3
40452,71,30,80,4
50703,41,71,00,5
651204,42,21,30,65
801805,42,71,60,8
1002806,83,421
15064010,25,131,5
200110013,66,842
2502000178,5105
300250020,410,2126
350350023,811,9147
400450027,213,6168
500700034172010
6001000040,820,42412
7001400047,623,82814
8001800054,527,23216
9002300061,230,63618
10002800068344020
12000,034xDUhDU0,068xDU0,034xDU0,04xDU0,02xDU
14000,034xDUhDU0,068xDU0,034xDU0,04xDU0,02xDU
1400-20000,034xDUhDU0,068xDU0,034xDU0,04xDU0,02xDU

Подготовка на устройството за работа и извършване на измервания

1.

Извадете устройството от опаковката. Ако устройството се внася в топло помещение от студено, е необходимо устройството да се затопли до стайна температура за поне 2 часа.

2.

Заредете батериите, като свържете мрежовия адаптер към устройството. Времето за зареждане на напълно разредена батерия е най-малко 4 часа. За да се удължи експлоатационният живот на батерията, се препоръчва да се извършва пълно разреждане веднъж месечно, докато устройството се изключи автоматично, последвано от пълно зареждане.

3.

Свържете измервателния блок и измервателната сонда със свързващ кабел.

4.

Ако устройството е оборудвано със софтуерен диск, инсталирайте го на компютъра. Свържете устройството към безплатен COM-порт на компютъра с подходящи свързващи кабели.

5.

Включете устройството с кратко натискане на бутона "Избор".

6.

Когато устройството е включено, се извършва самопроверка на устройството за 5 секунди. При наличие на вътрешни неизправности устройството на индикатора сигнализира номера на неизправността, придружен от звуков сигнал. След успешно тестване и завършване на натоварването, индикаторът показва текущата стойност на плътността на топлинния поток. Обяснение на грешки при тестване и други грешки в работата на устройството е дадено в раздела
6
от това ръководство за експлоатация.

7.

След употреба изключете устройството, като натиснете за кратко бутона "Избор".

8.

Ако възнамерявате да съхранявате устройството за дълго време (повече от 3 месеца), извадете батериите от отделението за батерии.

По-долу има диаграма на превключване в режим "Run".

Подготовка и извършване на измервания по време на топлотехнически тестове на заграждащи конструкции.

1. Измерването на плътността на топлинните потоци се извършва, като правило, от вътрешната страна на ограждащите конструкции на сгради и конструкции.

Разрешено е да се измерва плътността на топлинните потоци от външната страна на ограждащите конструкции, ако е невъзможно да се измерват отвътре (агресивна среда, колебания на параметрите на въздуха), при условие че се поддържа стабилна температура на повърхността. Контролът на условията на топлообмен се извършва с помощта на температурна сонда и средства за измерване на плътността на топлинния поток: когато се измерва за 10 минути. показанията им трябва да са в рамките на грешката на измерване на уредите.

2. Площите на повърхността се избират специфични или характерни за цялата тестваща ограждаща конструкция, в зависимост от необходимостта от измерване на локалната или средната плътност на топлинния поток.

Избраните зони за измервания върху заграждащата конструкция трябва да имат повърхностен слой от един и същ материал, еднаква повърхностна обработка и състояние, да имат еднакви условия за пренасяне на лъчиста топлина и да не са в непосредствена близост до елементи, които могат да променят посоката и стойността на топлинните потоци.

3. Площите на повърхността на ограждащите конструкции, върху които е монтиран преобразувателят на топлинен поток, се почистват, докато се види и се отстранят осезаемите грапавини.

4. Преобразувателят е плътно притиснат по цялата си повърхност към заграждащата конструкция и фиксиран в това положение, осигурявайки постоянен контакт на преобразувателя на топлинния поток с повърхността на изследваните зони по време на всички следващи измервания.

При фиксиране на преобразувателя между него и заграждащата конструкция не се допускат въздушни междини. За да бъдат изключени, върху повърхността в точките на измерване се нанася тънък слой технически вазелин върху повърхността, застъпвайки повърхностните неравности.

Преобразувателят може да бъде фиксиран по страничната му повърхност с помощта на разтвор от мазилка, технически вазелин, пластилин, пръчка с пружина и други средства, които изключват изкривяването на топлинния поток в зоната за измерване.

5. При измервания в реално време на плътността на топлинния поток незащитената повърхност на преобразувателя се залепва със слой материал или се боядисва с боя със същата или близка степен на излъчване с разлика от Δε ≤ 0,1 като тази на материал на повърхностния слой на ограждащата конструкция.

6. Устройството за отчитане се намира на разстояние 5-8 м от мястото на измерване или в съседна стая, за да се изключи влиянието на наблюдателя върху стойността на топлинния поток.

7. Когато се използват устройства за измерване на ЕРС, които имат ограничения за температурата на околната среда, те се намират в помещение с допустима температура на въздуха за работата на тези устройства, а преобразувателят на топлинния поток е свързан към тях с помощта на удължителни проводници.

8. Оборудването съгласно претенция 7 е подготвено за работа в съответствие с инструкциите за експлоатация на съответното устройство, включително като се вземе предвид необходимото време на задържане на устройството за установяване на нов температурен режим в него.

Подготовка и измерване

(при извършване на лабораторна работа по примера на лабораторната работа "Изследване на средства за защита срещу инфрачервено лъчение")

Свържете IR източника към електрически контакт. Включете източника на IR излъчване (горна част) и измервателния уред за плътността на IPP-2.

Инсталирайте главата на измервателя на плътността на топлинния поток на разстояние 100 mm от източника на IR излъчване и определете плътността на топлинния поток (средна стойност от три до четири измервания).

Преместете ръчно статива по линийката, като настроите измервателната глава на разстоянията от източника на лъчение, посочено във формата на таблица 1, и повторете измерванията. Въведете данните за измерването във формата в таблица 1.

Постройте графика на зависимостта на плътността на потока на инфрачервеното лъчение от разстоянието.

Повторете измерванията съгласно PP. 1 - 3 с различни защитни екрани (отразяващ топлина алуминий, абсорбираща топлина тъкан, метал с почерняла повърхност, смесена - верижна поща). Въведете данните за измерване под формата на Таблица 1. Изградете графики на зависимостта на плътността на IR потока от разстоянието за всеки екран.

Форма на таблица 1

Тип термична защита Разстояние от източника r, cm Плътност на потока на IR излъчване q, W / m2
q1 q2 q3 q4 q5
100
200
300
400
500

Оценете ефективността на защитното действие на екраните съгласно формулата (3).

Поставете защитен екран (както е указано от учителя), поставете върху него широка четка за прахосмукачка. Включете прахосмукачката в режим на вземане на проби от въздуха, симулирайки устройството за отработена вентилация и след 2-3 минути (след установяване на топлинния режим на екрана) определете интензивността на топлинното излъчване на същите разстояния, както в параграф 3. Оценете ефективност на комбинираната термична защита съгласно формулата (3).

Зависимостта на интензивността на топлинното излъчване от разстоянието за даден екран в режим на изпускателна вентилация е нанесена на общата графика (виж т. 5).

Определете ефективността на защитата чрез измерване на температурата за даден екран със и без изпускателна вентилация съгласно формула (4).

Изградете графики за ефективността на защитата на изпускателната вентилация и без нея.

Поставете прахосмукачката в режим „духалка“ и я включете. Като насочите въздушния поток към повърхността на посочения защитен екран (режим на пръскане), повторете измерванията в съответствие с параграфите. 7 - 10. Сравнете резултатите от измерванията pp. 7-10.

Фиксирайте маркуча на прахосмукачката на една от стелажите и включете прахосмукачката в режим "духалка", насочвайки въздушния поток почти перпендикулярно на топлинния поток (малко противоположно) - имитация на въздушна завеса. С помощта на измервател IPP-2 измервайте температурата на IR излъчването без и с "вентилатора".

Изградете графиките на ефективността на защитата "вентилатор" съгласно формулата (4).

Области на приложение на разходомерите

  • Всяко индустриално предприятие.
  • Предприятия от химическата, нефтохимичната, металургичната промишленост.
  • Измерване на течността в главните тръбопроводи.
  • Топлоснабдяване (точки за отопление, централи за централно отопление) и захранване със студ (вентилация и климатизация)
  • Пречистване на вода (котелни помещения, когенерация)
  • Водоснабдяване, канализация и канализация (канализационна помпена станция, пречиствателни съоръжения)
  • Хранително-вкусовата промишленост.
  • Извличане и преработка на минерали.
  • Целулозна и хартиена промишленост.
  • Машиностроене и металургия.
  • Селско стопанство.
  • Броячи за отопление, вода и газ в апартамента.
  • Битови водомери и топломери

Методи за изчисляване на количеството топлина


Формулата за изчисляване на гигакалории по площта на стаята

Възможно е да се определи цената на гигакалория топлина в зависимост от наличието на счетоводно устройство. На територията на Руската федерация се използват няколко схеми.

Плащане без измервателни уреди през отоплителния сезон

Изчислението се основава на площта на апартамента (дневни + помощни помещения) и се извършва по формулата:

P = SхNхT, където:

  • P е сумата за плащане;
  • S - размерът на площта на апартамент или къща в m²;
  • N - изразходвана топлина за отопление на 1 квадрат за 1 месец в Gcal / m²;
  • T е тарифната цена от 1 Gcal.

Пример. Доставчикът на енергия за едностаен апартамент от 36 квадрата доставя топлина на 1,7 хиляди рубли / Gcal.Потребителската норма е 0,025 Gcal / m². За 1 месец отоплителните услуги ще бъдат: 36x0,025x1700 = 1530 рубли.

Плащане без метър за цялата година

Без счетоводно устройство изчислителната формула P = Sx (NxK) xT също се променя, където:

  • N е нормата на потребление на топлина на 1 m2;
  • T е цената на 1 Gcal;
  • K - коефициент на честота на плащане (броят на отоплителните месеци се разделя на броя на календарните месеци). Ако причината за липсата на счетоводно устройство не е документирана, K се увеличава с 1,5 пъти.

Пример. Едностаен апартамент е с площ от 36 м2, тарифата е 1700 рубли за Gcal, а потребителската ставка е 0,025 Gcal / m2. Първоначално се изисква да се изчисли коефициентът на честота за 7 месеца на топлоснабдяване. K = 7: 12 = 0,583. Освен това числата се заменят във формулата 36x (0,025x0,583) x1700 = 892 рубли.

Разходите при наличие на общ метър за къща през зимата


Цената на гигакалория зависи от вида гориво, използвано за висока сграда.

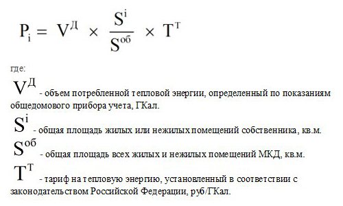
Този метод ви позволява да изчислите цената за централно отопление с общ брояч. Тъй като топлинната енергия се подава към цялата сграда, изчислението се основава на площта. Прилага се формулата P = VxS / StotalxT, където:

  • P е месечната цена на услугите;
  • S е площта на отделно жилищно пространство;
  • Stot - размерът на площта на всички отопляеми апартаменти;
  • V - общи показания на устройството за колективно измерване за месеца;
  • T е тарифната цена от 1 Gcal.

Пример. Площта на жилището на собственика е 36 м2, на цялата висока сграда - 5000 м2. Месечната консумация на топлина е 130 Gcal, цената на 1 Gcal в региона е 1700 рубли. Плащането за един месец е 130 х 36/5000 х 1700 = 1591 рубли.

Във всички апартаменти има измервателни уреди


Разходите за отоплителни услуги за индивидуален брояч са с 30% по-ниски

В зависимост от наличието на колективен брояч на входа и персонално устройство във всеки от апартаментите има промяна в показанията, но това не се отнася за тарифите за отоплителни услуги. Плащането се разпределя между всички собственици според параметрите на района, както следва:

  1. Разликата в консумацията на топлина за общите къщи и личните измервателни уреди се разглежда съгласно формулата Vdiff.
  2. Получената цифра се замества във формулата P = (Vpom. + VрxS / Stot.) XT.

Значенията на буквите се дешифрират, както следва:

  • P е сумата за плащане;
  • S - индикатор за площта на отделен апартамент;
  • Стот. - общата площ на всички апартаменти;
  • V - колективна топлинна мощност;
  • Vpom - индивидуален разход на топлина;
  • Vр - разликата между показанията на индивидуалните и битовите уреди;
  • T е тарифната цена от 1 Gcal.

Пример. В едностаен апартамент от 36 м2 е инсталиран индивидуален брояч, показващ 0,6. 130 е нокаутиран на брауни, отделна група устройства даде 118. Квадратът на високата сграда е 5000 м2. Месечно потребление на топлина - 130 Gcal, плащане за 1 Gcal в региона - 1700 рубли. Първо се изчислява разликата в показанията Vр = 130 - 118 = 12 Gcal, а след това - отделно плащане P = (0,6 + 12 x 36/5000) x 1700 = 1166,88 рубли.

Прилагане на множител

Въз основа на ПП No 603 таксата за отопление се начислява 1,5 пъти повече, ако измервателният уред не е ремонтиран в рамките на 2 месеца, ако е откраднат или повреден. Коефициент на умножаване също се задава, ако собствениците на жилища не предават показанията на устройството или два пъти не позволяват на специалистите да проверяват техническото състояние към него. Можете самостоятелно да изчислите коефициента на умножение, като използвате формулата P = Sx1,5 NxT.

Формулата за изчисляване на топлинната енергия (на 1 квадратен метър)

Точната формула за изчисляване на топлинната енергия за отопление се взема в съотношение 100 W на 1 квадрат. В хода на изчисленията той има формата:

Q = (S × 100) × a × b × c × d × e × f × g × h × i × j × k × l × m.

Корекционните фактори се означават с латински букви:

  • а - броят на стените в стаята. За вътрешната стая тя е 0,8, за една външна конструкция - 1, за две - 1,2, за три - 1,4.
  • b - разположението на външните стени до кардиналните точки. Ако стаята е обърната на север или изток - 1.1, на юг или запад - 1.
  • c - съотношението на стаята към розата на вятъра. Къщата от страна на вятъра е 1,2, от подветрената страна - 1, успоредно на вятъра - 1,1.
  • г - климатични условия на региона. Посочено в таблицата.
Температура, градусиКоефициент
От -351,5
-30 до -341,3
-25 до -291,2
-20 до -241,1
-15 до -191
-10 до -140,9
До 100,7
  • д - изолация на повърхността на стената. За конструкции без изолация - 1,27, с две тухли и минимална изолация - 1, добра изолация - 0,85.
  • f е височината на таваните.Посочено в таблицата.
Височина, mКоефициент
До 2.71
2,8-31,05
3,1-3,51,1
3,6-41,15
  • g - характеристики на подовата изолация. За мазета и цокли - 1,4, с изолация на земята - 1,2, при наличие на отопляемо помещение отдолу - 1.
  • h - характеристики на горната стая. Ако на върха има студена планина - 1, таванско помещение с изолация - 0,9, отопляемо помещение - 0,8.
  • i - дизайнерски характеристики на отворите за прозорци. При наличие на двоен стъклопакет - 1,27, еднокамерни стъклопакети - 1, двукамерно или трикамерно стъкло с аргонов газ - 0,85.
  • j - общи параметри на зоната на остъкляване. Изчислява се по формулата x = ∑Sok / Sп, където okSok е общ показател за всички прозорци, Sп е квадратът на стаята.
  • k - наличие и вид на входния отвор. Стая без врата -1, с една врата към улицата или лоджията - 1,3, с две врати към улицата или лоджията - 1,7.
  • l - схема на свързване на батерията. Посочено в таблицата
ВмъкванеХарактеристики наКоефициент
ДиагоналХранене отгоре, връщане отдолу1
ЕдностранноХранене отгоре, връщане отдолу1,03
ДвустраненВърнете се и подайте отдолу1,13
ДиагоналХранене отдолу, връщане отгоре1,25
ЕдностранноХранене отдолу, връщане отгоре1,28
ЕдностранноХранете и връщайте отдолу1,28
  • m - спецификата на монтажа на радиатори. Посочено в таблицата.
Вид на връзкатаКоефициент
На стената е отворена0,9
Отгоре, скрит от рафт или перваз на прозореца1
Затворено отгоре от ниша1,07
Покрит от ниша / перваз на прозореца отгоре и покрит от края1,12
С декоративно тяло1,2

Преди да използвате формулата, създайте диаграма с данни за всички коефициенти.

често задавани въпроси

Какви разходомери се продават?

Постоянно се продават следните продукти: индустриални ултразвукови разходомери и топломери, топлинни калкулатори, апартаментни топломери, ултразвукови стационарни редови разходомери за течности, ултразвукови стационарни надводни разходомери.

Къде мога да видя характеристиките на разходомерите?

Основните и най-пълни технически характеристики са посочени в ръководството за експлоатация. Вижте страници 24-27 за условията и изискванията за монтаж, по-специално дължините на правите ходове. Можете да намерите електрическата схема на страница 56.

Каква течност измерва ултразвуковият разходомер US 800?

Ултразвуковите разходомери US 800 могат да измерват следните течности:

  • студена и топла вода, мрежова вода, твърда вода, питейна вода, сервизна вода,
  • море, сол, речна вода, заилена вода
  • избистрен, деминерализиран, дестилиран, кондензат
  • отпадъчни води, замърсени води
  • слоеви, артезиански и сеномански води
  • водно налягане за високо налягане, 60 atm (6 MPa), 100 atm (10 MPa), 160 atm (16 MPa), 250 atm (25 MPa)
  • целулоза, суспензии и емулсии,
  • мазут, отоплително масло, дизелово гориво, дизелово гориво,
  • алкохол, оцетна киселина, електролити, разтворител
  • киселини, сярна и солна киселина, азотна киселина, алкали
  • етилен гликоли, пропилен гликоли и полипропилен гликоли
  • повърхностноактивни вещества повърхностноактивни вещества
  • масло, индустриално масло, трансформаторно масло, хидравлично масло
  • моторни, синтетични, полусинтетични и минерални масла
  • растително, рапично и палмово масло
  • масло
  • течни торове UAN

Колко тръбопровода могат да бъдат свързани към ултразвуковия разходомер US 800?

Ултразвуковият разходомер US-800 може да обслужва, в зависимост от версията: Изпълнение 1Х, 3Х - 1 тръбопровод; Изпълнение 2Х - до 2 тръбопровода едновременно; Изпълнение 4X - до 4 тръбопровода едновременно.

По поръчка се правят множество греди. US 800 разходомери имат две версии на ултразвукови преобразуватели на потока: еднолъчеви, двулъчеви и многолъчеви. Конструкциите с много лъчи изискват по-малко прави секции по време на монтажа.

Многоканалните системи са удобни в измервателните системи, където няколко тръбопровода са разположени на едно място и би било по-удобно да се събира информация от тях в едно устройство.

Едноканалната версия е по-евтина и обслужва един тръбопровод. Двуканалната версия е подходяща за два тръбопровода. Двуканален има два канала за измерване на дебита в един електронен блок.

Какво е съдържанието на газообразни и твърди вещества в обемни%?

Предпоставка за съдържанието на газови включвания в измерената течност е до 1%. Ако това условие не се спазва, не се гарантира стабилна работа на устройството.

Ултразвуковият сигнал се блокира от въздуха и не преминава през него; устройството е в "неизправност", неработещо състояние.

Съдържанието на твърди вещества в стандартната версия не е желателно повече от 1-3%, може да има някои смущения в стабилната работа на устройството.

Съществуват специални версии на разходомера US 800, които могат да измерват дори силно замърсени течности: речна вода, заилена вода, отпадъчни води, канализация, шлам, утайки, вода, съдържаща пясък, кал, твърди частици и др.

Възможността за използване на разходомера за измерване на нестандартни течности изисква задължително одобрение.

Какво е времето за производство на устройства? Дали има налични?

В зависимост от вида на необходимите продукти, сезона, средното време за доставка е от 2 до 15 работни дни. Производството на разходомери продължава без прекъсване. Производството на разходомери се намира в Чебоксари на собствена производствена база. Компонентите обикновено са на склад. Всяко устройство се доставя с ръководство с инструкции и паспорт за устройството. Производителят се грижи за своите клиенти и затова цялата подробна необходима информация относно монтажа и монтажа на разходомера може да бъде намерена в инструкциите (ръководството за експлоатация) на нашия уебсайт. Разходомерът трябва да бъде свързан от квалифициран техник или друга сертифицирана организация.

Какви видове ултразвукови разходомери е US 800?

Съществуват няколко вида ултразвукови разходомери според принципа на действие: импулсно време, доплер, корелация и др.

US 800 се отнася до импулсни ултразвукови разходомери и измерва потока чрез измерване на импулси на ултразвукова вибрация през движеща се течност.

Разликата между времената на разпространение на ултразвукови импулси в пряка и обратна посока спрямо движението на течността е пропорционална на скоростта на нейния поток.

Какви са разликите между ултразвукови и електромагнитни устройства?

Разликата е в принципа на работа и известна функционалност.

Електромагнитното се измерва въз основа на електромагнитната индукция, която възниква при движение на течност. От основните недостатъци - не се измерват всички течности, взискателност към качеството на течността, висока цена за големи диаметри, неудобство при ремонт и проверка. Недостатъците на електромагнитните и по-евтини (тахометрични, вихрови и др.) Разходомери са много забележими. Ултразвуковият разходомер има повече предимства, отколкото недостатъци.

Ултразвукът се измерва чрез измерване на времето за разпространение на ултразвук в поток.

Неизискващо към качеството на течността, измерване на нестандартни течности, петролни продукти и др., Бързо време за реакция.

Широка гама от приложения, всякакви диаметри, поддръжка, всякакви тръби.

Инсталирането на такива разходомери няма да бъде трудно.

Потърсете ултразвукови разходомери в асортимента, който предлагаме.

Можете да видите снимки на устройствата на нашия уебсайт. Потърсете подробни и пълни снимки на разходомери на съответните страници на нашия уебсайт.

Каква е дълбочината на архива в САЩ 800?

Ултразвуковият разходомер US800 има вграден архив. Дълбочината на архива е 2880 почасови / 120 дневни / 190 месечни записа. Трябва да се отбележи, че не във всички версии архивът се показва на индикатора: ако EB US800-1X, 2X, 3X - архивът се формира в енергонезависимата памет на устройството и се показва чрез комуникационни линии, той не се показва на индикатора. ако EB US800-4X - архивът може да се покаже на индикатора.

Архивът се показва чрез комуникационни линии през цифровия интерфейс RS485 към външни устройства, например компютър, лаптоп, през GSM модем към компютъра на диспечера и т.н.

Какво е ModBus?

ModBus е отворен комуникационен индустриален протокол за предаване на данни чрез цифровия интерфейс RS485. Описанията на променливите могат да бъдат намерени в раздела за документация.

Какво означават буквите и цифрите в записа на конфигурацията на разходомера: 1. "A" 2. "F" 3. "BF" 4. "42" 5. "без COF" 6. "IP65" 7. "IP68" 8. "P" "- проверка

A - архив, той не присъства във всички изпълнения и не във всички изпълнения се показва на индикатора. Ф - фланцов вариант на преобразувателя на потока. BF е вафлен преобразувател на потока. 42 - в някои версии, обозначаване на наличието на токов изход 4-20 mA. KOF - комплект контрафланци, крепежни елементи, уплътнения (за версии с фланец) Без KOF - съответно комплектът не включва контрафланци, крепежни елементи, уплътнения. IP65 - защита от прах и влага IP65 (защита срещу прах и пръски) IP68 - защита от прах и влага IP68 (защита срещу прах и вода, запечатана) R - метод за проверка чрез имитационен метод

Калибрирането на разходомерите се организира на базата на подходящо акредитирани предприятия. В допълнение към имитационния метод за проверка, някои диаметри на разходомерите се проверяват по избор чрез метода на наливане на наливна инсталация.

Всички предлагани продукти отговарят на GOST, TU, OST и други нормативни документи.


Системи за измерване на топлинна енергия

Практиката на периодичната проверка на разходомерите показва, че до половината от масива от наблюдавани инструменти трябва да се калибрират отново.

По принцип практиката на периодична проверка на разходомери (диаметри до 150 mm) на измервателни уреди за калибриране показва, че до половината от масива от наблюдавани уреди не се вписва в установените стандарти за точност и трябва да се калибрира отново. Струва си да се обсъди въпросът за допускането по време на периодичен контрол: на Запад толерансът се удвоява в сравнение с толеранса при освобождаване от производството. Интервалът на калибриране се установява не повече от традиция; не се провеждат тестове за дългосрочно излагане на експлоатационни фактори - гореща вода. Доколкото знам, няма нито една настройка за такива тестове.

Съществуват и два подхода към структурата на измервателните системи и методите за извършване на измервания на количеството топлина. Или изградете методология въз основа на измервателни системи, каналите на които са канали за поток, температура, налягане и всички изчисления се извършват от изчислителния (или измервателния и изчислителния) компонент на системата (фиг. 1); или при създаване на измервателни системи, базирани в канали за използване на топломери съгласно EN 1434 (фиг. 2).

Разликата е основна: обикновен канал с топломер съгласно EN 1434 (със стандартизирана грешка и установената процедура за неговото управление) или прости канали "несинхронизирани". В последния случай е необходимо да се провери системният софтуер, работещ с резултатите от измерването на прости канали.

Повече от две дузини системи за измерване на топлинна енергия са вписани в руския регистър. Измервателните компоненти на каналите на тези системи са многоканални топломери в съответствие с GOST R 51649-2000, монтирани в къщи за измерване на топлина и вода (фиг. 3).

Допълнително изискване за такива топломери е наличието на специален софтуерен продукт за обслужване на системния интерфейс и възможност за периодична настройка на вътрешния часовник на топломера, така че да се осигури едно точно време в IC.

Какво трябва да бъде включено в процедурата за проверка на такава измервателна система за количеството топлина? В допълнение към проверката за наличие на сертификати за проверка на измервателните компоненти на каналите - проверка на функционирането на свързващите компоненти, не повече.

В заключение трябва да се отбележи, че въпросите, обсъдени в този преглед, са отразени в докладите и дискусиите на годишните руски конференции „Търговско измерване на енергийните ресурси“ в град Санкт Петербург, „Метрологична подкрепа за измерване на енергийните ресурси“ южният град Адлер и др.

Нагреватели

Фурни